onsemi NCV7691 Stromregler
Der Stromregler NCV761 von onsemi bietet ein externes bipolares NPN-Gerät zum Ansteuern von LEDs. Die LED-Helligkeitsstufen werden über einen externen Widerstand mit Bipolartransistor programmiert, der den Strombereich erhöht. Der LED-Treiber-Kontroller NCV769 ist flexibel, es kann ein Einzelkanal einem Mehrkanalsystem hinzugefügt werden. Die Funktionen umfassen Pulsweitenmodulationsteuerung (PWM), Regelung mehrerer LED-Stränge, offener LED-Strang und Erkennung von kurzgeschlossenen LED-Strängen. Der Stromregler ist bleifrei und Q100-qualifiziert für die Automobilindustrie. Der NCV7691 eignet sich ideal für Automobil-LED-Lampen, kombinierte Heckleuchten (RCL), Nebelscheinwerfer und lineare LED-Stromtreiber für Fahrzeuge.Merkmale
- Constant current output for LED string drive
- External bipolar device for wide current range flexibility
- BCP56 transistor can drive multiple strings concurrently
- External programming current resistor
- PWM control
- Negative temperature coefficient current control option
- Open LED string diagnostic
- Short−circuit LED string diagnostic
- Multiple LED string control
- Overvoltage set back power limitation
- SOIC−8 package
- AEC−Q100 qualified and Production Part Approval Process (PPAP) capable
- Pb−Free devices
Technische Daten
- -55ºC to 150ºC of Junction temperature (TJ)
- 4V (typical) under-voltage lockout
- 15ºC (typical ) of thermal hysteresis
- 100KHz (typical) of unity-gain bandwidth
- -0.3V to 50V DC supply voltage (VS)
Applikationen
- Rear Combination Lamps (RCL)
- Daytime Running (DR) lights
- Center High Mounted Stop Lamps (CHMSL) arrays
- Turn signal and other externally modulated applications
- General automotive linear current LED driver
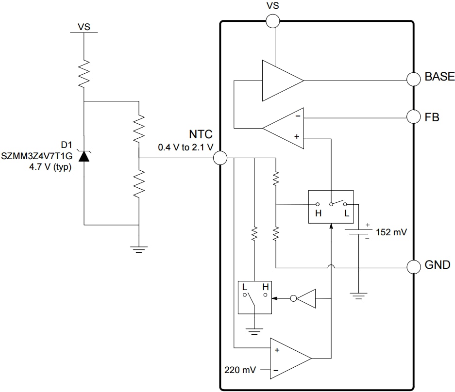
Block Diagram
NCV7691 Negative Temperature Coefficient
Veröffentlichungsdatum: 2017-01-03
| Aktualisiert: 2022-03-11
