onsemi NCV33172 und NCV33174 Operationsverstärker
Onsemi NCV33172 und NCV33174 Operationsverstärker werden mit 180µA pro Verstärker betrieben und bieten ein 1,8 MHz Verstärkungs-Bandbreitenprodukt und eine Anstiegsrate von 2,1 V/µs. Die NCV33172 und NCV33174 Verstärker von onsemi sind für den Einzelversorgungsbetrieb mit einer Gleichtakt-Eingangsspannung optimiert, die Erdpotential enthält. Die Verstärker verfügen über eine Darlington-Eingangsstufe und bieten einen hohen Eingangswiderstand, eine niedrige Eingangs-Offset-Spannung und eine hohe Verstärkung. Die all-NPN-Endstufe bietet eine große Ausgangsspannungsschwingung, eine hohe Kapazitätsantriebsleistung und ein symmetrisches AC-Frequenzverhalten, das frei von Totbereich-Crossover-Verzerrungen ist.Merkmale
- Niedriger 180 A Versorgungsstrom (pro Verstärker)
- Großer Versorgungsbetriebsbereich von 3,0 V bis 44 V oder ±1,5 V bis ±22 V
- Großer Gleichtakteingangsbereich, einschließlich Erdung (VEE)
- Hohe Bandbreite: 1,8 MHz
- Hohe Anstiegsrate: 2,1 V/s
- Niedrige Eingangs-Offset-Spannung: 2,0 mV
- -14,2 V bis +14,2 V (mit ±15 V Versorgungen) große Ausgangsspannungsschwingung
- Große 0 pF bis 500 pF Kapazitätsantriebsleistung
- Niedrige harmonische Verzerrung von 0,03 %
- Ausgezeichnete Phasenmarge: 60 °
- Ausgezeichnete Gain-Marge: 15 dB
- Ausgangskurzschluss-Sicherung
- ESD-Dioden bieten Eingangsschutz für Dual und Quad
- NCV-Präfix für Fahrzeuganwendungen und andere Applikationen mit einzigartigen Platz- und Steueränderungsanforderungen; AEC-Q100-qualifiziert und PPAP-fähig
- Bleifrei, halogenfrei/BFR-frei und RoHS-konform
Applikationen
- Analoge Signalverarbeitung mit Einzelversorgung
- Sensor-Schnittstellenschaltungen
- Stromsparende Audioverstärker
- Aktive Filter
Videos
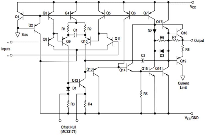
Schaltschema
Veröffentlichungsdatum: 2024-08-08
| Aktualisiert: 2024-12-10
