onsemi NCV/NCD5705B IGBT-Gate-Treiber
Die NCV5705B und NCD5705B IGBT-Gate-Treiber von Onsemi sind eigenständige Hochstrom- und Hochleistungs-IGBT-Treiber für Hochleistungs-Fahrzeuganwendungen. Diese Treiber bieten eine kostengünstige Lösung durch Eliminierung des externen Ausgangsbuffer. Die NCV5705B und NCD5705B IGBT-Treiber von Onsemi bieten reduzierte Schaltverluste und kurze Schaltzeiten, eine bipolare Stromversorgungs-Unterstützung, einen verbesserten programmierbaren Schutz und einen großen Vorspannungsbereich. Diese Treiber sind RoHs-konform und in einem 8-poligen SOIC-Gehäuse erhältlich. Typische Applikationen umfassen positive Temperaturkoeffizient-Heizungen (PTC), Traktionsumrichter, Hochspannungs-DC-DC (HV) und Onboard-Akkuladegeräte (OBC).Merkmale
- +4 A / -6 A Hochstromausgang bei IGBT-Miller-Plateau-Spannungen
- Niedrige Ausgangsimpedanz für verbesserte IGBT-Ansteuerung
- Kurze Laufzeitverzögerungen mit genauer Anpassung
- Direkte Schnittstelle zu Digital-Isolator/Optokoppler/Impuls-Transformator für isolierten Antrieb und Logikkompatibilität für nicht-isolierten Antrieb
- DESAT-Schutz mit programmierbarer Verzögerung
- Genaue UVLO-Schwellenwerte für Vorspannungsflexibilität
- Breiter Vorspannungsbereich
- Bleifrei, halogenfrei, RoHS-konform
- Negative Ausgangsspannung für verbesserte IGBT-Ansteuerung
Applikationen
- PTC-Heizgeräte
- Traktionswechselrichter
- HV-DC/DC
- OBC
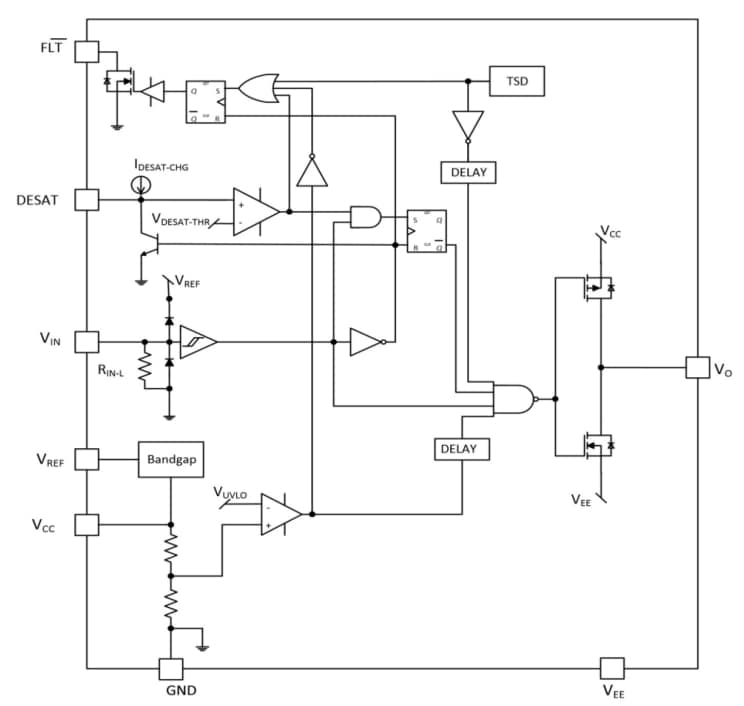
NCV5705B Blockdiagramm
Vereinfachte Applikationsschaltpläne
Veröffentlichungsdatum: 2020-05-26
| Aktualisiert: 2024-06-06
