onsemi NCP81428 PmBus® Hot-Swap-Smart-Sicherung
Die onsemi NCP81428 PMBus-® Hot-Swap-Smart-Sicherung ist eine 12 V, 50 A rückstellbare In-Line-Sicherung, die zum Schutz gegen Überstrom, Überspannung, Kurzschluss und übermäßigen Einschaltstrom ausgelegt ist. Das NCP81428 besteht aus einem 0.65 mohm NMOS-FET, einem Hochleistungs-Hot-Swap-Controller und einem nicht flüchtigen Speicher (NVM), die in einem LQFN32-Gehäuse untergebracht sind. Der NCP81428 von onsemi kann als einphasige Lösung oder Mehrphasen als Master oder Slave zur Unterstützung von Applikationen mit höherem Strom konfiguriert werden.Merkmale
- Strom
- 5 V bis 18 V Betriebsbereich
- Niedriger interner 0,65 mΩ MOSFET
- ±2 % IMON-Genauigkeit bei 30 A und höher
- Bis zu 80 A Spitzenausgangsstrom mit programmierbaren OCP-Pegeln und Timern
- Parallelbetrieb für Hochstromapplikationen als Master- und Slave-Bauteil
- 150 A Kurzschluss-Sicherung
- PMBus (1.4-konform)
- Programmierbare OCP-Stufen bis zu 80 A und Timer bis zu 50 ms
- Freigabe durch Pin-Aktivierung und/oder über PMBus
- Programmierbare VIN -Unterspannungswarnung und Überspannungsfehler
- Ausgangs-Pulldown-Auswahl
- Programmierbare automatische Wiederholungs-/Latch-Off-Optionen
- Leistungszyklusfunktion mit einem 10-Sekunden-Timer
- Sonstige
- Leistungsschalter, Hot-Swap-Controller und NVM in einem Gehäuse
- 10-Bit-ADC für IOUT, VIN, IOUT_pk, VOUT und VTEMP
- 5mm x 5mm LQFN32-Gehäuse mit Layout kompatibel mit nicht-PMBus Smart-Sicherungslösung, NCP81295
- Zweidraht-Schnittstelle (TWI) zwischen Master und Slave(s)
- Externe Soft-Start-Programmierung
- -40 °C bis +125 °C Betriebstemperatur
- Soft-Start-Stromausgleich zwischen parallelen Einheiten
- Übermäßiger Soft-Start-Dauer-Schutz
- Fehlerereignis- und Spitzenstromaufzeichnung
- Überstromschutz, Kurzschluss-Sicherung und Übertemperaturschutz
- Interne FET-Zustandsdiagnose
Applikationen
- Server
- Datenspeicher
- Basisstationen
- Industrieapplikationen
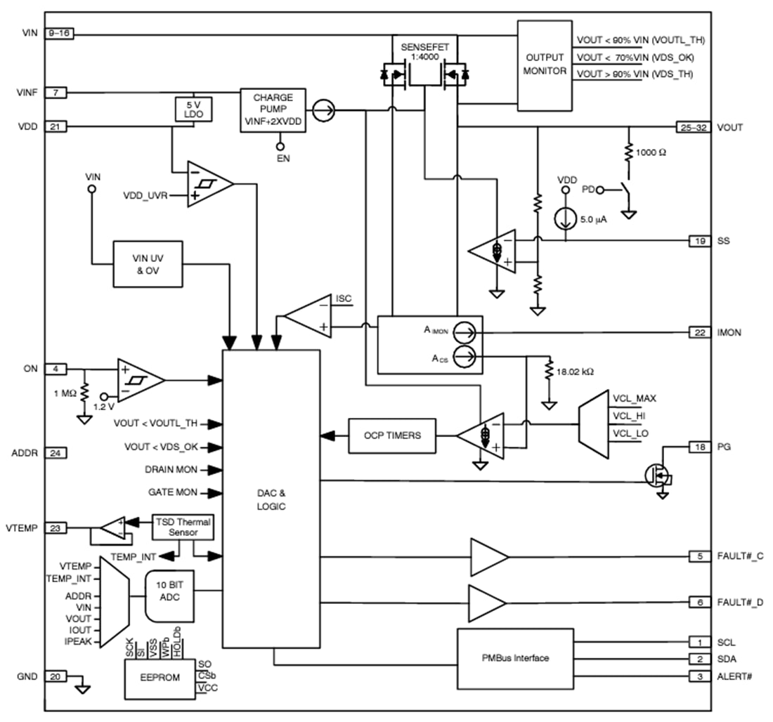
Vereinfachtes Blockdiagramm
Veröffentlichungsdatum: 2024-05-15
| Aktualisiert: 2024-06-07
