onsemi NCP81295 Hot-Swap-Spannungscontroller
Der NCP81295 Hot-Swap-Spannungscontroller von onsemi ist eine elektronisch rückstellbare 50A-Reihensicherung für den Einsatz in 12V- und 50A-Hochstrom-Applikationen. Dieser Hot-Swap-Spannungscontroller bietet einen sehr niedrigen, integrierten 0,65mΩ-MOSFET zur Reduzierung der Lösungsgröße und der Verlustleistung. Der NCP81295 Host-Swap-Controller enthält zudem einen hochgenauen Stromsensor zur Überwachung und zum Überlastschutz. Die Funktionen umfassen eine Strombegrenzung nach einer Verzögerung, einen schnellen Kurzschlusschutz, Übertemperaturschutz und Schutz bei einem überlangen Soft-Start. Dieser Hot-Swap-Spannungscontroller eignet sich für Server, Speicher und Basisstationen.Merkmale
- Latch-Off für folgende Schutzfunktionen:
- Strombegrenzung nach Verzögerung
- Schneller Kurzschlussschutz
- Übertemperaturschutz
- Überlanger Soft-Start
- Leistungsmerkmale:
- 0,65 mΩ, kein RSENSE erforderlich
- 4,5 VIN bis 18 VIN Eingangsspannungsbereich
- Leistungsschalter, Hot-Swap-Controller und Strommessung in einem Gehäuse
- Bis zu 60 A Spitzenausgangsstrom und 50 A Dauerstrom
- Steuerfunktionen:
- Eingangsfreigabe
- Optionales Einschalt-gesteuertes Pull-Down wenn deaktiviert
- Programmierbarer Soft-Start
- Programmierbare mehrstufige Strombegrenzung
- Meldefunktionen:
- Genaue analoge Laststromüberwachung
- Programmierbare Überstrom-Warnausgabe
- Analoge Temperaturausgabe
- Fehlerstatus-OK-Ausgabe
- Weitere Merkmale:
- Kann für Applikationen mit höherem Strom parallel geschaltet werden
- Eingebaute Eingabe-Verzögerung für Hot-Swap-Applikationen
- Interne Schaltfehlerdiagnose
- Eine stromsparende Hilfsausgangsspannung
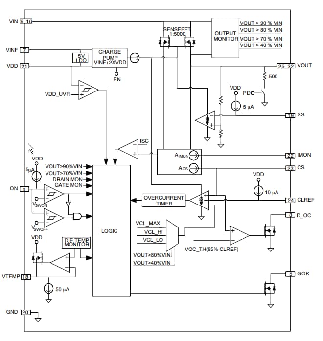
NCP81295 Controller - Blockdiagramm
NCP81295 Typische Applikationen - Diagramm
Veröffentlichungsdatum: 2018-06-20
| Aktualisiert: 2022-10-25
