onsemi NCP51810 Gate-Treiber
Der onsemi NCP51810 Gate-Treiber ist ein 200-V-Hochgeschwindigkeits-Halbbrückentreiber für GaN-Leistungsschalter, die in Voll- oder Halbbrücken-Applikationen verwendet werden. Dieser Gate-Treiber bietet kurze, abgestimmte Laufzeitverzögerungen mit fortschrittlicher Pegelverschiebungstechnologie, die einen Gleichtakt-Spannungsbereich von -3,5 V bis 150 V (typ.) ermöglicht. Der NCP51810 von onsemi bietet Schutzfunktionen wie eine unabhängige Unterspannungssperre (UVLO), eine Überwachung der VDD Vorspannung, eine VDDH - und VDDL -Treibervorspannung sowie eine thermische Abschaltung. Zu den Anwendungen gehören 48-V- bis 12-V-PoL-Wandler, 48-V- bis Niederspannungs-Bus-Wandler und Industriemodule.Merkmale
- Integrierte 150-V-High-Side- und Low-Side-Gate-Treiber
- UVLO-Schutz für High- und Low-Side-VDD -Treiber
- Zwei TTL-kompatible Schmitt-Trigger-Eingänge
- Geteilter Ausgang ermöglicht eine unabhängige Einstellung von Ein- und Ausschaltzeiten
- Quellenleistung von 1 A und Senkenleistung von 2 A
- Getrennte HO- und LO-Treiber-Ausgangsstufen
- Anstiegs- und Abfallzeiten von 1 ns, die für GaN-Bauteile optimiert sind
- Negative Spannungstransienten bis zu 3,5 V zwischen Schalter (SW) und Leistungsmasse (PGND)
- Nennspannung von 200 V/ns dV/dt für alle SW- und PGND-referenzierten Schaltungen
- <50 ns maximale Verzögerungszeit
- Angepasste Laufzeitverzögerungen von <5 ns
- Benutzerprogrammierbare Totzeit-Regelung
- Überhitzungsschutz (TSD)
Applikationen
- Voll- oder Halbbrücke
- Flyback- oder Vorwärts- und Synchrongleichrichter-Topologien mit aktiver Klemmung
- 48-V- bis 12-V-PoL-Wandler
- 48 V bis Niederspannungs-Bus-Wandler
- Industrielle Module
Internes Blockdiagramm
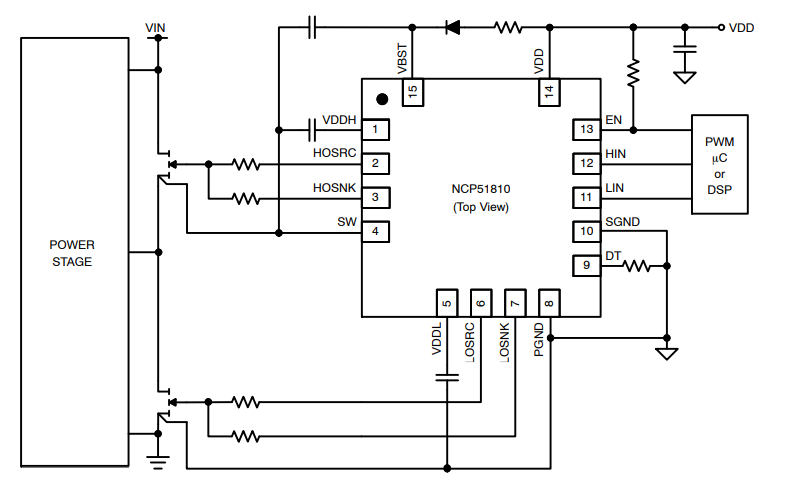
Anwendungsschaltschema
Veröffentlichungsdatum: 2020-12-03
| Aktualisiert: 2024-05-20
