onsemi NCP45496 Spannungswächter
Der onsemi NCP45496 Spannungswächter ist ein monolithischer IC, der gleichzeitig die Leistung auf zwei Hochspannungs-Netzteilen überwachen kann. Die Spannung und der Strom auf jedem Bus werden als hochgenauer Strom gemessen und in einen Leistungssignalausgang umgewandelt. Dieser Spannungswächter ist mit einem Open-Drain-Alarmsignal mit niedriger Latenz ausgestattet, das durch Vergleich der Leistung eines jeden Busses mit seinem Schwellenwert erzeugt wird. Der NCP45496 Spannungswächter ist RoHS- und REACH-konform. Dieses Bauteil eignet sich hervorragend für das Leistungsmanagement, die Energieverbrauchsverfolgung, Leistungsregelkreise und den Überlastschutz.Merkmale
- Einzelgerät überwacht bis zu 2 Versorgungen
- Skalierter Stromausgang mit hoher Genauigkeit
- Kanal-Gain sind über den SVID-Bus individuell programmierbar
- Interner ADC bietet digitalisierte Leistungsmessungen
- Schnelle Einschwingzeit
- RoHS-/REACH-konformes Bauteil
Applikationen
- Leistungsmanagement
- Nachverfolgung des Energieverbrauchs
- Leistungsregelkreise
- Überlastschutz
Blockdiagramm
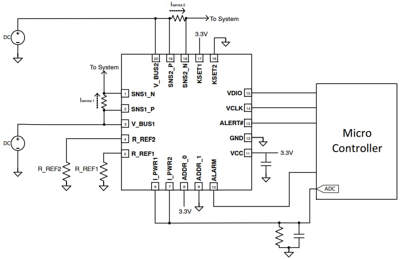
Applikations-Schaltplan
Veröffentlichungsdatum: 2024-02-21
| Aktualisiert: 2024-03-11
