onsemi NCP3296 Stapelbarer synchroner Abwärtsregler

Der stapelbare synchrone Abwärtsregler NCP3296 von onsemi arbeitet im Eingangsspannungsbereich von 3 V bis 18 V und unterstützt bis zu 40 A Dauerlaststrom. Dieser NCP3296-Abwärtsregler nutzt eine Festfrequenz-Strommodussteuerung für eine genaue Spannungsregelung und ein schnelles Einschwingverhalten. Der stapelbare Abwärtsregler erreicht mit 2, 3 oder 4 parallelen NCP3296-Bauteilen einen höheren Ausgang, die als verschachtelter Mehrphasen-Abwärtsregler betrieben werden. Dieser Abwärtsregler verfügt über einen Unter- und Überspannungsschutz und arbeitet bei einer Sperrschichttemperatur von 150°C. Zu den typischen Anwendungen gehören digitale Basisband- und Funkgeräte für die Telekommunikation, Router und Schalter, Stromversorgungslösungen mit hoher Dichte, DC/DC-Module, Server, Desktop-Computer, Notebooks und Spiele.°

Merkmale

  • Eingangsspannungsbereich: 3 VIN bis 18 V IN Eingangsspannungsbereich
  • Ausgangsspannungsbereich: 0,5 VOUT bis 5,5 VOUT
  • Dauerausgangsstrom: 40 A
  • Programmierbare Festfrequenz-Strommodussteuerung
  • Integrierter 5 V Low-Dropout (LDO) oder externe Versorgung
  • Freigabe mit programmierbarer VIN -Unterspannungssperre (UVLO)
  • Programmierbare boot-Spannung und Soft-Start
  • Inbetriebnahme mit Vorspannung
  • Programmierbare Strombegrenzung
  • Power-Good-Anzeige
  • Wählbarer Schutzmodus (Latch-Off oder Hiccup)
  • Unter- und Überspannungsschutz
  • Ausgangsentladung bei Abschaltung
  • 150°C Sperrschichttemperatur bei Betrieb

Applikationen

  • Digitale Telecom-Basisband- und Funkeinheit
  • Router und Schalter
  • Server, Desktop-Computer, Notebooks und Spiele
  • Leistungslösungen mit hoher Dichte
  • DC/DC Module
  • Universal-POL-Regler

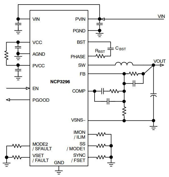
Applikations-Schaltung für Einzeleingangsversorgung (LDO-aktiviert)

Applikations-Schaltungsdiagramm - onsemi NCP3296 Stapelbarer synchroner Abwärtsregler

Applikations-Schaltung mit externer 5 V VCC-Versorgung (LDO deaktiviert)

Applikations-Schaltungsdiagramm - onsemi NCP3296 Stapelbarer synchroner Abwärtsregler

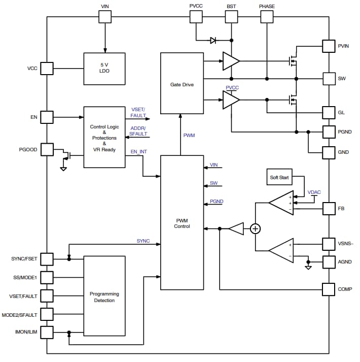
Blockdiagramm

Blockdiagramm - onsemi NCP3296 Stapelbarer synchroner Abwärtsregler
Veröffentlichungsdatum: 2023-11-23 | Aktualisiert: 2023-12-12