onsemi Stapelbarer synchroner Abwärtsregler NCP3286
Der stapelbare synchrone Abwärtsregler NCP3286 von Onsemi ist ein hocheffizienter Abwärtsregler mit einer PMBus-Schnittstelle und unterstützt bis zu 40 A Dauerlaststrom. Der Abwärtsregler NCP3286 nutzt eine Festfrequenz-Stromregelung, um eine genaue Spannungsregelung und ein schnelles Einschwingverhalten zu gewährleisten. Der stapelbare Abwärtsregler erreicht eine höhere Leistung, indem 2, 3 oder 4 parallele NCP3286-Bausteile als verschachtelter Mehrphasen-Abwärtsregler arbeiten. Dieser NCP3286-Regler arbeitet mit einer Eingangsspannung von 3 V bis 18 V. Zu den typischen Anwendungsbereichen gehören digitales Telekommunikations-Basisband, Funkgeräte, Router und Schalter, High-Density-Stromleistungslösungen, DC/DC-Module, Server, Desktop-Computer, Notebooks und Spiele.Merkmale
- Eingangsspannungsbereich: 3 VIN bis 18 VIN
- Ausgangsspannungsbereich: 0,5 VOUT bis 5,5 VOUT
- Dauerausgangsstrom: 40 A
- Programmierbare Festfrequenz-Strommodussteuerung
- Integrierter 5 V Low-Dropout (LDO) oder externe Versorgung
- Freigabe mit programmierbarer VIN -Unterspannungssperre (UVLO)
- Programmierbare boot-Spannung und Soft-Start
- Inbetriebnahme mit Vorspannung
- Programmierbare Strombegrenzung
- Power-Good-Anzeige
- Wählbarer Schutzmodus (Latch-Off oder Hiccup)
- Unter- und Überspannungsschutz
- Ausgangsentladung bei Abschaltung
- 150°C Sperrschichttemperatur bei Betrieb
Applikationen
- Digitale Telecom-Basisband- und Funkeinheit
- Router und Schalter
- Server, Desktop-Computer, Notebooks und Spiele
- Leistungslösungen mit hoher Dichte
- DC/DC Module
- Universal-POL-Regler
Applikations-Schaltung für Einzeleingangsversorgung (LDO-aktiviert)
Applikations-Schaltung mit externer 5-V-VCC-Versorgung (LDO deaktiviert)
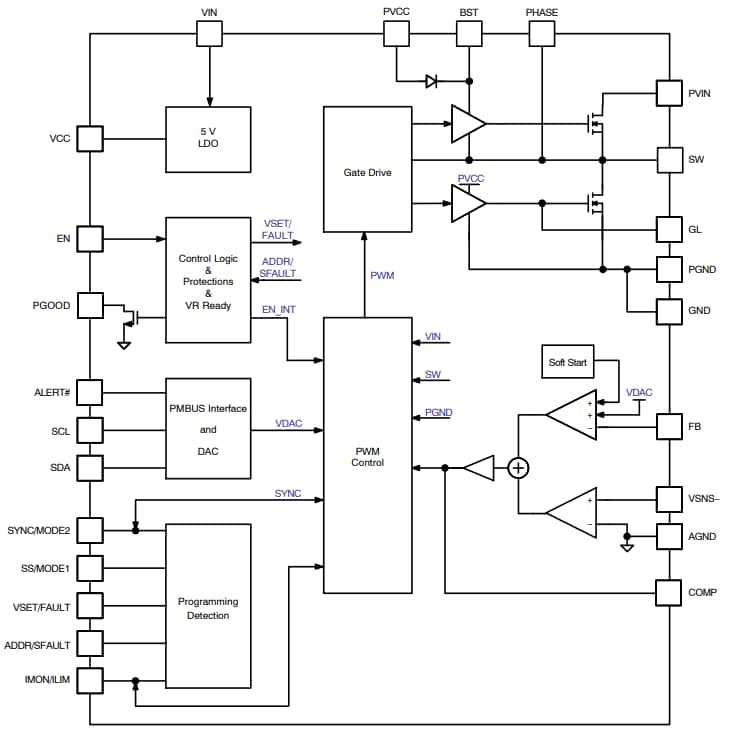
Blockdiagramm
Veröffentlichungsdatum: 2023-11-22
| Aktualisiert: 2023-12-12
