onsemi NCP303160A Gate-Treiber
Der onsemi NCP303160A Gate-Treiber enthält einen MOSFET-Treiber, einen High-Side-MOSFET und einen Low-Side-MOSFET in einem einzigen Gehäuse. Dieser Gate-Treiber und MOSFETs sind für Hochstrom-DC/DC-Abwärtsleistungsumwandlungs-Applikationen mit hohem Wirkungsgrad optimiert. Der NCP303160 Treiber ist zu durchschnittlichen Strömen von bis zu 60 A und Schaltfrequenzen von bis zu 1 MHz fähig. Dieser Treiber ist eine integrierte Lösung, die im Vergleich zu einer diskreten Komponentenlösung parasitäre Gehäuse und die Boardfläche reduziert. Der NCP303160A Gate-Treiber verfügt über eine interne Bootstrap-Diode und unterstützt die Leistungsstufe 4 von Intel®. Dieser Gate-Treiber ist in einem PQFN39-Gehäuse erhältlich und ist bleifrei und RoHS-konform. Der NCP303160A Gate-Treiber eignet sich hervorragend für Desktop- und Notebook-Mikroprozessoren, Router und Schalter sowie Grafikkarten.Merkmale
- Fähig zu durchschnittlichen Strömen von bis zu 60 A
- Zu einem Spitzenstrom von 80 A (10 ms) fähig
- Auf 80 A UIS-getestet auf Gehäuseebene, um die Robustheit zu verbessern
- Leistungsstarker Kupfer-Clip, PQFN-Gehäuse von 5 mm x 6 mm mit Universal-Footprint in benetzbarer Flanke
- Schaltfähig bei Frequenzen von bis zu 1 MHz
- Kompatibel mit einem PWM-Eingang von 3,3 V oder 5 V
- Reagiert ordnungsgemäß auf dreistufigen PWM-Eingängen
- Präzise Stromüberwachung
- Nulldurchgangserkennung mit dreistufiger interner PWM-Bootstrap-Diode
- Katastrophenbedingte Fehlererkennung
- Thermische Flag (OTP) für Übertemperaturbedingungen
- Überstromschutzfehler (OCP)
- Unterspannungssperre (UVLO) auf VCC und PVCC
- Unterspannungsschutzfehler auf Boot-SW
- Diese Bauteile sind bleifrei und RoHs-konform
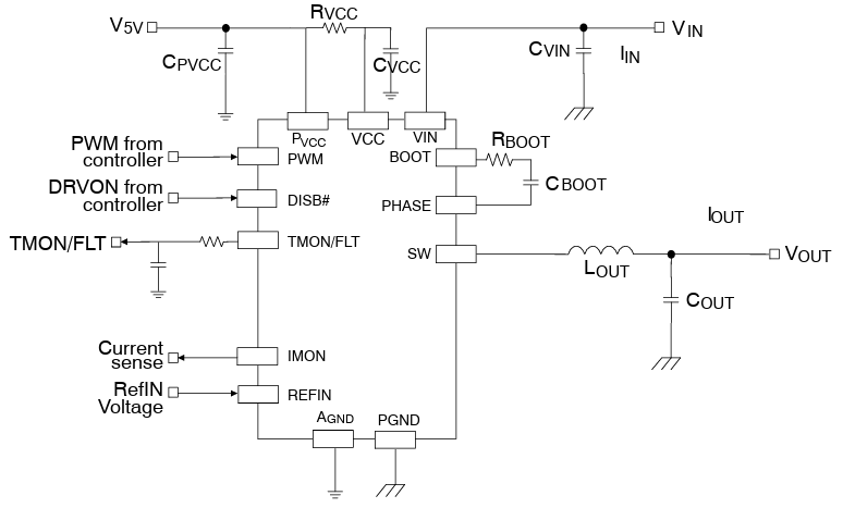
Schaltschema
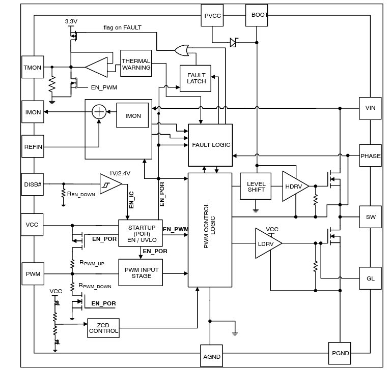
Blockdiagramm
Veröffentlichungsdatum: 2025-01-30
| Aktualisiert: 2025-02-06
