onsemi NCP1568 AC/DC-Flyback-PWM-Controller mit aktiver Klemme
onsemi NCP1568 AC/DC-Flyback-PWM-Controller mit aktiver Klemme sind für die Flyback-Topologie mit aktiver Klemme ausgelegt und verfügen über einen Algorithmus mit variabler Frequenz. Dies ermöglicht eine Nullspannungsschaltung (ZVS) von Super-Junction- oder GaN-FETs über Leitungs-, Last- und Ausgangsbedingungen. Die ZVS-Funktionen erhöhen die Leistungsdichte eines Leistungswandlers durch die Erhöhung der Betriebsfrequenz bei gleichzeitiger Erreichung eines hohen Wirkungsgrads.Merkmale
- Topologie und Steuerschema
- Flyback-Topologie mit aktiver Klemme unterstützt in ZVS
- Proprietärer Multimodus-Betrieb zur Verbesserung des Wirkungsgrads bei geringer Last
- Proprietäre adaptive ZVS ermöglicht einen Hochfrequenzbetrieb bei gleichzeitiger Reduzierung von EMI
- Eingebaute adaptive Totzeit für sowohl Haupt- als auch aktive Klemmen-FETs
- Spitzenstromregelung mit integriertem Neigungsausgleich mit Optionen
- Flexibles Steuerschema und Programmierbarkeit ermöglichen die Konfiguration mit entweder externen Silizium- oder GaN-FETs
- DCM- und Leichtlastbetrieb
- Kunden-programmierbarer optionaler Übergang zu DCM
- Integrierter Frequenz-Foldback mit minimaler Frequenz-Klemme für höchste Leistung im Standby-Modus
- Minimale Frequenz-Klemme und leises Überspringen eliminiert hörbares Rauschen
- Standby-Leistung von < 30 mW
- Integrierte HV- und Einschaltschaltungen
- 700 V Einschaltschaltung
- Erkennung von AC-Leitungss Spannungsabfall
- Treiber
- 0,85 A/1,5 A Quelle/Senke für Low-Side
- 65 mA/150 mA aktivem Klemmen-Treiber-Ausgang
- Oszillator
- Programmierbare Frequenz von 100 kHz bis 1 MHz
- Interner Soft-Start-Timer mit 4 Optionen
- Schutzfunktionen
- Dedizierter FLT-Pin-kompatibel mit einem Thermistor
- Einstellbarer Überlastschutz (en: Over Power Protection, OPP)
- Option für automatische Wiederherstellung und Verriegelung bei verschiedenen Fehlern
- Interne thermische Abschaltung
Applikationen
- USB-Power-Delivery
- Notebook-Adapter
- Hochdichte Ladegeräte
- Industrienetzteile
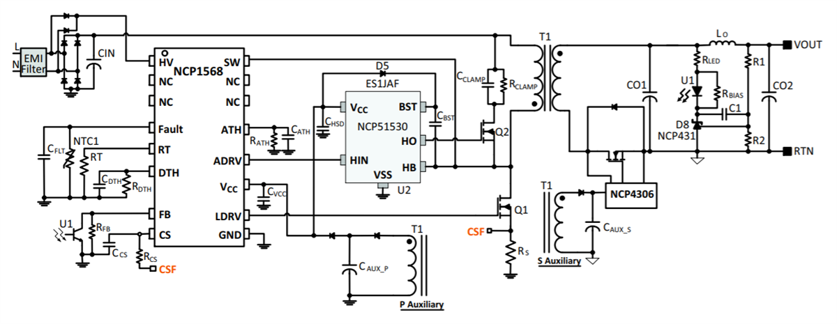
Typische Applikations-Schaltung
Veröffentlichungsdatum: 2021-03-23
| Aktualisiert: 2022-03-11
