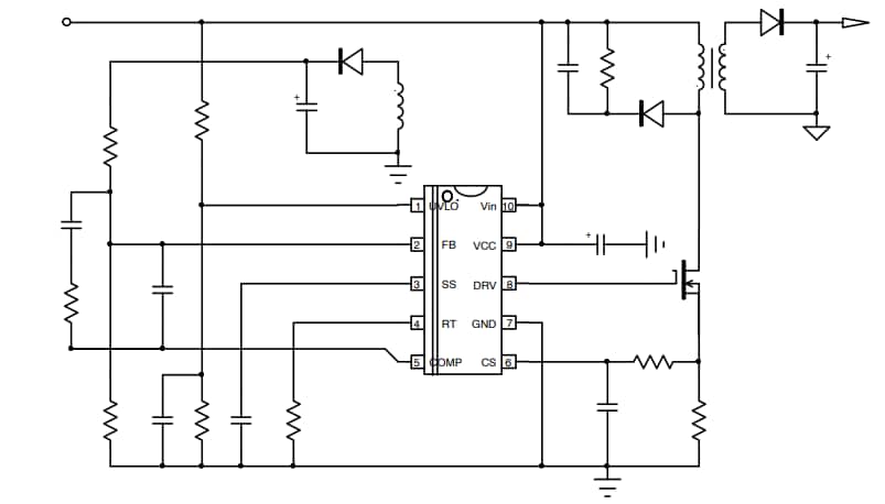
onsemi NCP12711 Strommodus-PWM-Controller
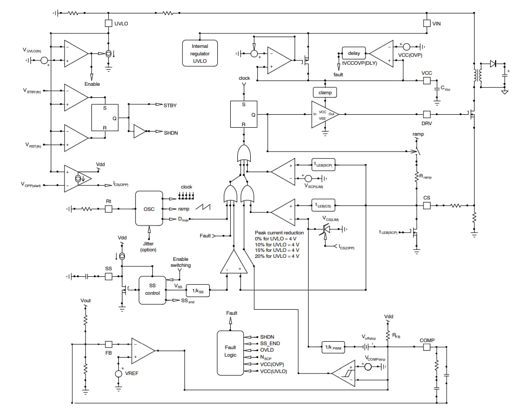
Der onsemi NCP12711 Current Mode PWM Controller ist ein Festfrequenz-Peak-Current-Mode-PWM-Controller, der alle für die Implementierung von Single-Ended-Power-Converter-Topologien erforderlichen Funktionen enthält. Der NCP12711 bietet einen weiten Eingangsbereich von 4V bis 45V ohne Hilfswicklung und innerhalb seiner thermischen Möglichkeiten.Der NCP12711 PWM-Controller von onsemi verfügt über einen programmierbaren Oszillator, der zwischen 100kHz und 1MHz betrieben werden kann und über eine integrierte Flankensteilheitskompensation, um subharmonische Schwingungen zu verhindern. Der Baustein verfügt über einen programmierbaren Soft-Start, einen UVLO-Schutz für die Eingangsspannung und eine OPP-Schaltung (Over-Power Protection), die die Gesamtleistung der Schaltung bei steigender Eingangsspannung begrenzt. Der UVLO-Pin bietet auch einen Abschaltkomparator, der es ermöglicht, ein externes Signal zum Deaktivieren des Schaltens zu verwenden und den Controller in einen niedrigen Ruhezustand zu versetzen. Der On-Board-Operationsverstärker ermöglicht die Implementierung von primärseitig geregelten Wandlern oder nicht isolierten DC-D-Wandlern.
Der NCP12711 verfügt über Schutzfunktionen, einschließlich zyklusweiser Spitzenstrombegrenzung mit sanfter Frequenzerweiterung und Timer-basiertem Überlastschutz. Alle Schutzfunktionen versetzen das Bauelement in einen Ruhe-Fehlermodus mit einer automatischen Wiederherstellungszeit von 1 s, um eine Systemwiederherstellung zu ermöglichen, wenn der Fehlerzustand behoben wird.
Merkmale
- Breiter VCC -Eingangsbereich (4 V bis 45 V)
- Interner 7,5-V-Regler
- Stromregelung mit einstellbarer Steigungskompensation
- Betrieb im Nulllast-Zustand mit einem Tastverhältnis von 0 %
- Interner Überstromschutz
- Programmierbarer Oszillator mit einem Widerstand von 100 kHz bis 1 MHz
- Einstellbarer Soft-Start auf Spitzenstrom und Frequenz
- Programmierbare Eingangsspannung UVLO mit Hysterese
- Abschaltschwelle für extern deaktivieren
- Überlastschutz (OVP) mit Überlast-Timer von 30 ms
- Interner Operationsverstärker
- Automatischer Wiederherstellungsmodus mit 1 s automatischer Wiederherstellungszeit
- ±1A Quellen -/Senken-Gate-Treiber
Applikationen
- Einendige Sperr- und Durchflusswandler für Elektrofahrzeuge
- 4 V bis 45 V Eingangs-DC/DC-Controller für Hilfsstrom
Nicht-isolierter Wandler mit geringer Verlustleistung für Weitbereichsanwendungen
Primärseitig geregelter isolierter Wandler für Weitbereichsanwendungen
Blockdiagramm
