onsemi NCP1239B65WG Netzteil-Evaluierungsboard
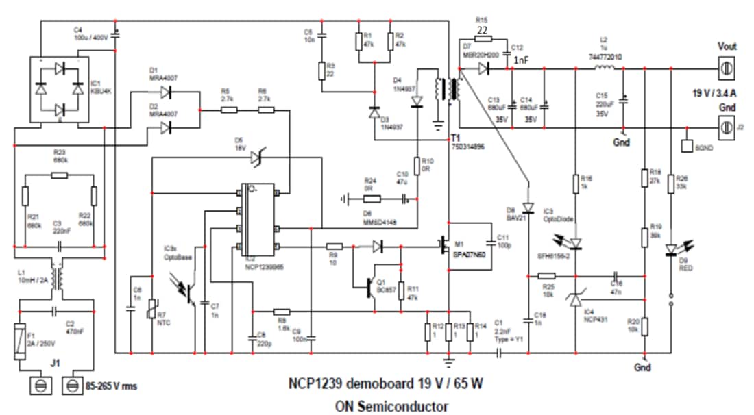
Das NCP1239B65WG Stromversorgungs-Evaluierungsboard von onsemi ist ein 65 W, 19 V, Festfrequenz-Strommodus-Reglerboard mit dynamischer Selbstversorgung. Der Regler hat einen Versorgungsbereich bis zu 35 V und umfasst einen Jitter-Schaltkreis von 65 kHz oder 100 kHz in der Spitzenstromregelung. Dieses Board verfügt über eine zeitbasierte Fehlererkennung, die die Erkennung einer Überlastung und einen einstellbaren Ausgleich sicherstellt.NCP1239B65WG Evalusierungsboards-Schaltplan
Videos
Veröffentlichungsdatum: 2018-07-10
| Aktualisiert: 2022-10-31
