onsemi NCP1095 und NCP1096 Hochleistungs-PoE-PD-Controller
Der onsemi NCP1095 und NCP1096 Hochleistungs-PoE-PD-Controller ist ein PoE-PD-Schnittstellen-Controller (Power Over Ethernet Powered-Device, PoE-PD), der für Applikationen, wie z. B. vernetzte Beleuchtung und Sicherheitskameras ausgelegt ist. Der NCP1095 und NCP1096 ist vollständig mit IEEE® 802.3bt, 802.3af und 802.3at konform und umfasst alle Funktionen innerhalb eines PoE-Systems, wie z. B. Erkennung, Klassifizierung und Strombegrenzung während der Einschaltphase. Darüber hinaus verfügt der NCP1096 über einen integrierten n-Kanal-MOSFET-Lastschalter, der den Leistungswirkungsgrad erhöht, wenn die Hilfsversorgung einen PD betreibt.Der NCP1095 und NCP1096 unterstützt Hochleistungsapplikationen (bis zu 90 W PoE) über einen externen Durchlasstransistor. Ein Power-Good-Pin sorgt für ein ordnungsgemäßes Aktivieren und Deaktivieren der benachbarten DC/DC-Hauptwandler. Die Klassifizierungsergebnis-Pins ermöglichen einen Betrieb gemäß der zugeordneten Leistungsklasse (bis zu Klasse 8).
Diese Bauelemente bieten außerdem eine Autoclass-Unterstützung und zeigen an, wenn eine kurze Beibehaltung der Leistungssignatur implementiert werden kann. Über einen Hilfsversorgungs-Erkennungspin können sie außerdem in Applikationen verwendet werden, in denen die Stromversorgung entweder über PoE oder über einen Wandadapter erfolgen kann.
Die onsemi NCP1095 und NCP1096 PoE-PD-Schnittstellen-Controller sind bleifrei und RoHS-konform und werden in einem 16-Pin-TSSOP-Gehäuse (Thin Shrink Small Outline Package, TSSOP) angeboten.
Merkmale
- Vollständig kompatibel mit IEEE 802.3bt, IEEE 802.3af und IEEE 802.3at
- Garantierte Interoperabilität zwischen PoE-Bauteilen
- Unterstützt eine physische Layer-Klassifizierung von bis zu 5 Ereignissen
- Zugeordnete Leistungsstufe von bis zu 90 W
- Verfügt über einen internen 71-mΩ-Durchlasstransistor zur Unterstützung von Hochleistungsapplikationen
- Aktive Brücken- und Hot-Swap-FET-Deaktivierung, wenn die Hilfsversorgung verbunden wird, wodurch der Leistungswirkungsgrad erhöht wird (nur NCP1096)
- Unterstützt Autoclass
- Typische Einschaltstrombegrenzung: 135 mA
- Open-Drain-Power-Good-Anzeige
- Unterstützung für kurze MPS
- Durchlassschalter-Deaktivierungseingang für Hilfsstromversorgungsbetrieb an der Rückseite
- Proprietäre Applikationen von mehr als 100 W
- Überstromschutz
- Übertemperaturschutz
- Sperrschicht-Temperaturbereich: -40 °C bis +125 °C
- Gehäuseausführung: TSSOP-16
- Bleifrei und RoHS-konform
Applikationen
- Digitale Beschilderung
- Satelliten-Datennetzwerke
- Vernetzte Beleuchtung
- Video- und VoIP-Telefone
- Sicherheitskameras
- Pico-Basisstationen
- Multiband-Zugangspunkte
- USB-Typ-C
Videos
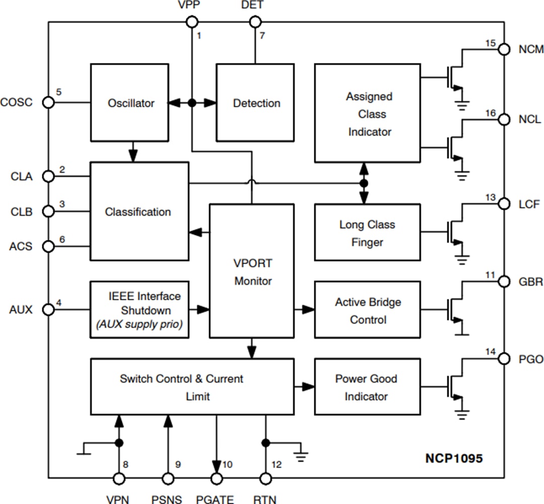
NCP1095 Blockdiagramm
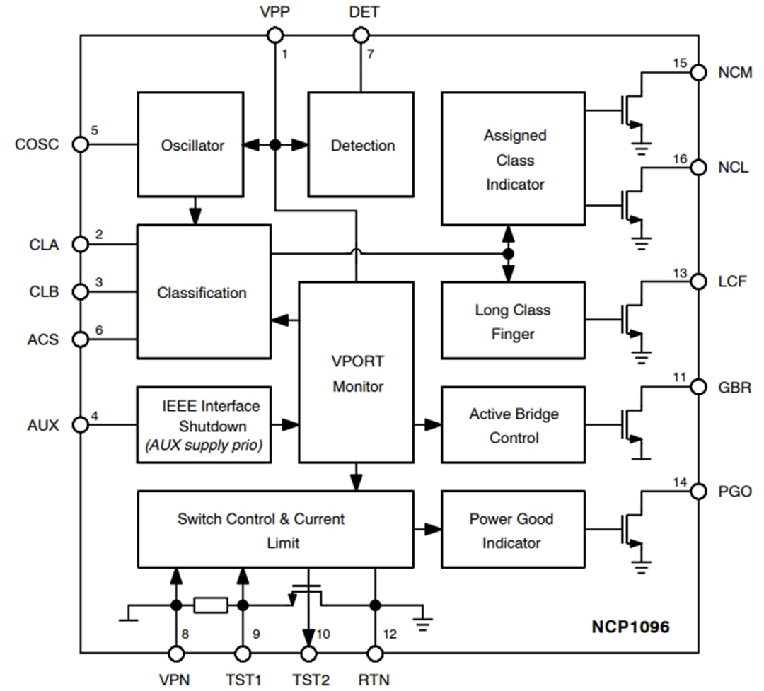
NCP1096 Blockdiagramm
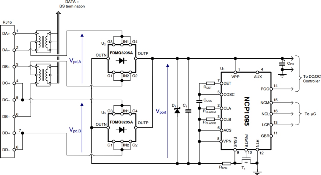
NCP1095 Applikations-Schaltung
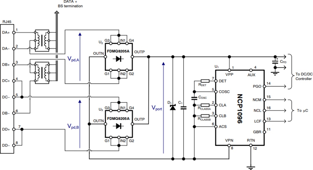
NCP1096 Applikations-Schaltung
