onsemi FPF2266 Leistungsschalter

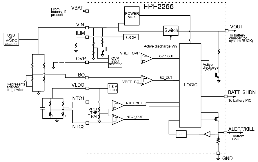
Der onsemi FPF2266 Leistungsschalter ist ein Bauteil von 24 V, 4,5 A, das über einen Dauerstrom für USB-Ladeanschluss-Applikationen verfügt. Dieser Leistungsschalter bietet einen Überspannungsschutz (OVP), einen Überstromschutz (OCP) und einen NTC-Block zur Überwachung der Systemtemperatur. Der FPF2266 Schalter verfügt über einen niedrigen On-Widerstand von typischerweise 15 mΩ und kann über einen Eingangsspannungsbereich von 3,6 V bis 24 V und bis zu einem Absoluten Maximum von 28 V betrieben werden. Dieser Leistungsschalter bietet einen Open-Drain-Ausgang (BATT_SHDN) für die Trennung von Systembatterien und eine bidirektionale Schnittstelle (Alarm/KILL) mit SoC, MCU oder einer anderen externen Quelle. Der FPF2266 Leistungsschalter wird in einem Sperrschichttemperaturbereich von -40°C bis +125°C betrieben. Dieser Leistungsschalter ist in einem 4x4-Ball-WLCSP-Gehäuse mit einem Rastermaß von 0,4 mm erhältlich. Der FPF2266 Schutzschalter wird in Handys, Tablets, Notebook-PCs und Media-Playern verwendet.

Merkmale

  • OTP/OVP/OCP-Leistungsschalter: 24 V/4,5 A
  • Zweikanal-NTC-Erkennung für die thermische Systemüberwachung
  • Eingangsspannungsbereich:
    • VIN: 3,6 V bis 24 V
    • VBAT: 2,7 V bis 5,5 V
  • Extrem niedriger On-Widerstand
    • Typische 15 mΩ
  • Eingangs-/Ausgangsspannung AMR von bis zu 28 V
  • Aktive Entladung
  • Integrierte Einschaltstromsteuerung bei thermischer Abschaltung
  • Hartkurzschluss-Sicherung
  • BO-Erkennung zur Überprüfung des VIN-Drop-Offs, Batterietrennungs-Steuerpin BATT_SHDN und bidirektionale I/O-ALERT-/KILL-Pins
  • WLCSP-4x4-Ball-Gehäuse, Rastermaß von 0,4 mm
  • Bleifreies Bauteil

Applikationen

  • Handys
  • Tablet-PCs
  • Laptop-Computer
  • Media-Player

Blockdiagramm

Blockdiagramm - onsemi FPF2266 Leistungsschalter

Technische Zeichnung

Technische Zeichnung - onsemi FPF2266 Leistungsschalter
Veröffentlichungsdatum: 2025-01-30 | Aktualisiert: 2025-04-15