onsemi FAN6500xx Schaltcontroller
onsemi FAN6500xx Schaltcontroller sind synchrone Abwärtsregler mit einer großen Eingangsspannung, sehr hohem Wirkungsgrad sowie integrierten High-Side- und Low-Side-Leistungs-MOSFETs. Diese Controller enthalten einen Festfrequenz-Spannungsmodus-PWM-Controller mit einem großen Spannungsbereich von 4,5 V bis 65 V und können einen Dauerstrom bis zu 6 A, 8 A und 10 A verarbeiten. Die FAN6500xx Controller bieten eine genaue Referenzspannung von 0,67 %, um eine exakte Spannungsregelung zu erreichen. Die Schaltfrequenz dieser Controller kann von 100 kHz bis 1 MHz durchgeführt werden.Die FAN6500xx Controller setzen die leistungsstarken PowerTrench®-MOSFETs von onsemis ein, die ein Überschwingen in Schaltapplikationen reduzieren. Diese Controller bieten Schutzfunktionen wie Überstromschutz, Übertemperaturschutz, Unterspannungssperre, Überspannungsschutz, Unterspannungsschutz und Kurzschlussschutz. Zu den typischen Applikationen gehören Hochspannungs-POL-Modul, Telekommunikation, Netzwerke und industrielle Geräte.
Merkmale
- Großer Eingangsspannungsbereich von 4,5 V bis 65 V
- 6 A, 8 A und 10 A Dauerausgangsstrom
- Festfrequenz-Spannungsmodus-PWM-Steuerung mit aufgeschalteter Eingangsspannung
- 0,6 V Referenzspannung mit einer Genauigkeit von 0,67 %
- 100 kHz bis 1 MHz anpassbare Schaltfrequenz
- Duale Low-Dropout (LDOs) für Einzelversorgungsbetrieb und zur Reduzierung von Verlustleistung
- Externe Kompensation für einen großen Betriebsbereich
- Einstellbarer Sanftanlauf und vorgespannter Systemstart
- Freigabefunktion mit einer einstellbaren Eingangsspannung und Unterspannungssperre (UVLO)
- Power-Good-Anzeige
- Schutzfunktionen:
- Überstromschutz
- Übertemperaturschutz
- Überspannungsschutz
- Unterspannungsschutz
- Kurzschlusssicherung
- Leistungsstarkes PQFN-Gehäuse mit niedrigem Profil von 6 mm x 6 mm
- Bleifrei und RoHS-konform
Applikationen
- Hochspannungs-POL-Modul
- Telekommunikation:
- Netzteile für Basisstation
- Netzwerke:
- Computer, Batteriemanagement-Systeme und USB-PD
- Industrieausrüstung:
- Automatisierung, Elektrowerkzeuge und Slot-Maschinen
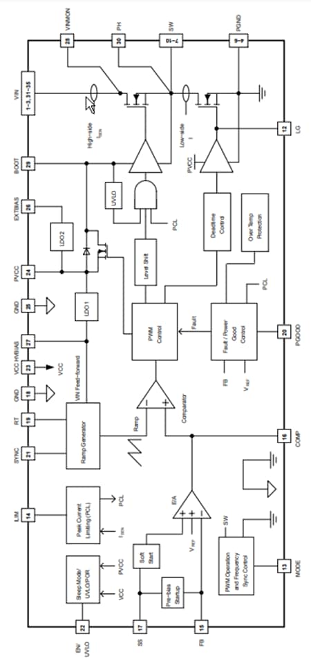
FAN6500xx Controller Blockdiagramm
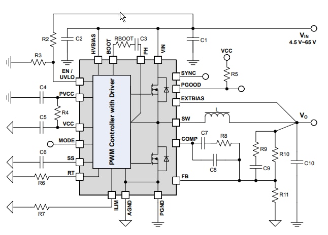
FAN6500xx Controller Applikations-Schaltung
Veröffentlichungsdatum: 2018-06-22
| Aktualisiert: 2025-12-04

