onsemi Digital programmierbarer COT-Abwärtsregler FAN53730
Die digital programmierbaren COT-Abwärtsregler FAN53730 von Onsemi sind COT-Abwärtswandler (constant on-time, COT), die einen Mindestlaststrom von 3 A unterstützen. Aufgrund des variablen Frequenzbetriebs bietet die COT-Topologie eine schnelle transiente Wiederherstellung und einen optimalen Wirkungsgrad gegenüber Last. Die FAN53730 Regler verfügen über einen automatischen DCM-/CCM-Modusbetrieb mit erzwungener CCM-Steuerung und sind mit I2C- oder Logiksteuerung verfügbar.Merkmale
- 2.3V bis 5.5V Eingangsspannungsbereich
- Ausgangsspannung
- Programmierbar von 0.3V bis 2V
- Pin-wählbare Standardeinstellungen
- Geringer Ruhestrom 12µA
- Interner Sanftanlauf begrenzt den Eingangsstrom beim Einschalten
- 2,5 MHz Schaltfrequenz im kontinuierlichen Leitungsbetrieb
- Kompatibel mit 1,2 V und 1,8 V Logik
- Fehlerschutz (Eingangsunterspannung, Kurzschluss, Überstrom und Übertemperatur)
- Power-Good-Ausgang (PG)
- Erzwungener kontinuierlicher Leitungsmodus (FCCM)
- Audio-Reduktionsmodus eliminiert hörbare Töne aufgrund des Schaltens
- optionen
- Vollständig programmierbare I2C-Version
- Logik-gesteuerte Version mit fester Ausgangsspannung
- Umgebungstemperaturbereich: -40 °C bis +85 °C
- 1,07 mm x 1,36 mm, 0,35 mm Rastermaß, 12-Bump-WLCSP
- Bleifrei
Applikationen
- LPDDR-Speicher
- Mobile und smarte Geräte
- HF-Module
- Applikations-, Grafik- und DSP-Prozessoren
- ISP-Leistung
Typische Applikations-Schaltung
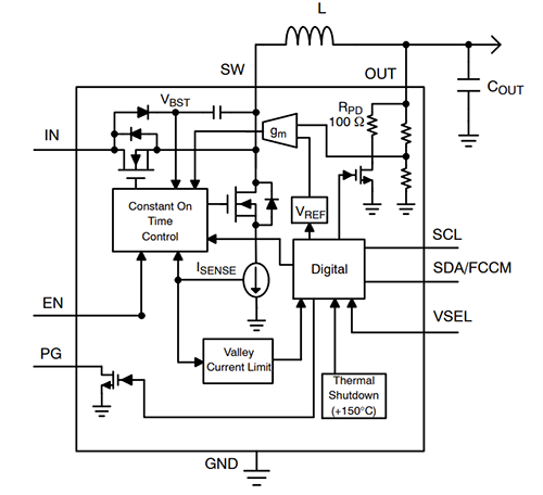
Vereinfachtes Blockdiagramm
Weitere Ressourcen
Veröffentlichungsdatum: 2023-12-12
| Aktualisiert: 2023-12-19
