onsemi NCP1399 Leistungsstarke Strommodus-Controller
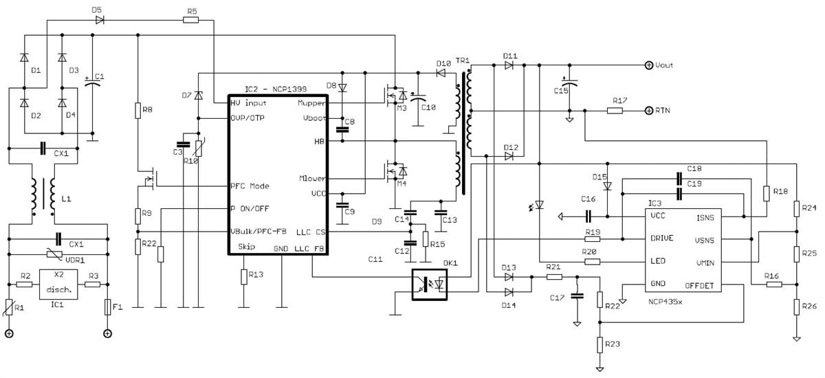
onsemi NCP1399 leistungsstarke Strommodus-Controller sind für Halbbrücken-Resonanzwandler ausgelegt und enthalten einen 600V-Gate-Treiber für ein vereinfachtes Layout und eine geringere Anzahl externer Komponenten. Das Bauteil verfügt über eine integrierte Spannungsabfall-Eingangsfunktion, welche die Implementierung des Controllers in allen Applikationen erleichtert. Der NCP1399 verfügt über einen eigenen Ausgang für die Ansteuerung des PFC-Kontrollers in Applikationen, bei denen eine PFC-Frontstufe benötigt wird. Diese Funktion zusammen mit der dedizierten Skip-Modus-Technik verbessert weiter den Leichtlast-Wirkungsgrad der gesamten Applikation.Merkmale
- High-frequency operation from 20kHz up to 750kHz
- Current mode control scheme
- Automatic dead-time with maximum dead-time clamp
- Dedicated startup sequence for fast resonant tank stabilization
- Skip mode operation for improved light-load efficiency
- Off-mode operation for extremely low no-load consumption
- Latched or auto-recovery overload protection
- Latched or auto-recovery output short circuit protection
- Latched input for severe fault conditions, e.g., OVP or OTP
- Out of resonance switching protection
- Open feedback loop protection
- Precise Brown-Out protection
- PFC stage operation control according to load conditions
- Startup current source with extremely low leakage current
- Dynamic Self-Supply (DSS) operation in off-mode or fault modes
- Pin to adjacent pin / open pin fail safe
- These are Pb-free devices
Applikationen
- Adapters and offline battery chargers
- Flat-panel display power converters
- Computing power supplies
- Industrial and medical power sources
Evaluation Boards
NCP1399ADPGEVB 150W Adapter Power Supply Evaluation Board
onsemi NCP1399ADPGEVB 150W Adapter Power Supply Evaluation Board is designed to evaluate the NCP1399 effectively. The NCP1399 is a high-performance current mode controller for half-bridge resonant converters. This controller implements 600V gate drivers, simplifying the layout and reducing the external component count.
View Product Detail
NCP1399AIOGEVB 240W All-in-One PC Power Supply Evaluation Board
onsemi NCP1399AIOGEVB 240W All-in-One PC Power Supply Evaluation Board is designed to evaluate the NCP1399 effectively. The NCP1399 is a high-performance current mode controller for half-bridge resonant converters. This controller implements 600V gate drivers, simplifying the layout and reducing the external component count.
View Product Detail
