onsemi NXH40T120L3Q1 3-Phasen-TNPC-Modul
Das NXH40T120L3Q1 3-Phasen-TNCP-Modul von onsemi bietet einen verbesserten Wirkungsgrad und eine größere Auswahl für das Modulmontageverfahren. Jeder der drei Kanäle verfügt über zwei 1.200-V-IGBTs mit 40 A und Inversdioden sowie zwei 650-V-IGBTs mit 25 A und Inversdioden. Das NXH40T120L3Q1 verfügt über schnellschaltende 1.200-V- und 650-V-IGBTs mit niedrigem VCESAT. Das Modul enthält einen NTC-Thermistor.Merkmale
- Niedrige Gehäusehöhe
- Kompaktes Gehäuse von 82,5 mm x 37,4 mm x 12 mm
- Optionen mit Press-Fit- und Löt-Pins
- Optionen mit zuvor aufgebrachtem Wärmeleitmaterial (TIM) und ohne zuvor aufgebrachtes TIM
- Thermistor
- Bleifrei und RoHS-konform
Applikationen
- Solarwechselrichter
- USV
- Energiespeichersysteme
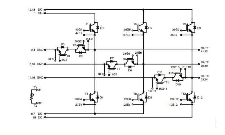
Schaltplan-Diagramm
Veröffentlichungsdatum: 2019-11-07
| Aktualisiert: 2024-02-07
