onsemi NCV5974x LDO-Spannungsregler
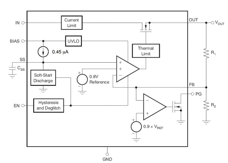
onsemi NCV5974x LDO-Spannungsregler sind Doppelschienen-Linearregler mit sehr niedrigem Dropout sowie programmierbarem Sanftanlauf, die einen Ausgangsstrom von über 3 A bieten. Diese Regler enthalten eine anpassbare Ausgangsspannungsversion mit einer Ausgangsspannung bis hinunter zu 0,8 V. Die NCV5974 Regler unterstützen Schutzfunktionen, wie z. B. eine eingebaute thermische Abschaltung und einen Ausgangsstrom-Begrenzungsschutz. Darüber hinaus bieten diese Regler benutzerprogrammierbare Sanftanlauf- und Power-Good-Pins. Die NCV567x Regler sind in zwei Varianten verfügbar, wie z. B. den NCV56744, der eine Dropout-Spannung von 115 mV und den NCV56749, die eine Dropout-Spannung von 120 mV bieten. Zu den typischen Applikationen gehören Schaltnetzteile-Nachregelung, Fahrzeuganwendungen, Telekommunikations- und Industrieausrüstungs-Punktlastregelung.Merkmale
- Benutzerprogrammierbarer Sanftanlauf
- Open-Drain-Power-Good-Ausgang
- Einschwingverhalten:
- NCV59744: ausgezeichnet
- NCV59749: schnell
- Strombegrenzung und Übertemperaturschutz
- AEC−Q100-qualifizierte, PPAP-fähige und bleifreie Bauteile
Applikationen
- Punktlastregelung in Fahrzeuganwendungen und Industrieanlagen
- FPGA-, DSP- und Logikschaltungs-Netzteile
- Nachregelung von Schaltnetzteilen
- NCV59744:
- Telekommunikation
- Applikationen mit spezifischen Einschaltzeiten oder Sequenzierungsanforderungen
- NCV59749:
- Verbraucherapplikationen
Technische Daten
- Ausgangsstrom über 3 V
- VIN-Bereich: 0,8 V bis 5,5 V
- VBIAS-Bereich:
- NCV59744: 2,2 V bis 5,5 V
- NCV59749: 2,7 V bis 5,5 V
- Ausgangsspannungsbereich: 0,8 V bis 3,6 V
- Dropout-Spannung:
- NCV59744: 115 mV bei 3 A
- NCV59749: 120 mV bei 3 A
Typischer Applikationsschaltplan
Blockdiagramm
Veröffentlichungsdatum: 2019-07-17
| Aktualisiert: 2024-02-06
