onsemi NCP59744 Linearregler
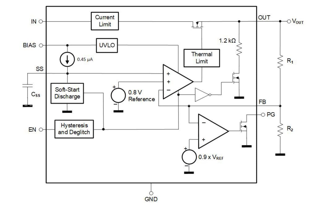
onsemi NCP59744 Linearregler bieten einen Ausgangsstrom über 3,0 A mit einer Dropout-Spannung von 75 mV bei Volllaststrom. Die NCP59744 Regler sind mit Keramik- und anderen Kondensatoren mit niedrigem ESR stabil. Die NCP59744 Linearregler umfassen eine einstellbare Ausgangsspannungsversion mit einer Ausgangsspannung bis hinunter zu 0,8 V.Die NCP59744 Linearregler von onsemi verfügen über interne Schutzfunktionen, die aus einer integrierten thermischen Abschaltung und einem Ausgangsstrombegrenzungsschutz bestehen. Benutzerprogrammierbare Soft-Start- und Power-Good-Pins sind verfügbar. Der NCP59744 ist in DFN10-3x3-, QFN20-5x5- und WLCSP10-Gehäusen verfügbar.
Merkmale
- Ausgangsstrom von mehr als 350 mA
- 0,25 % typische Genauigkeit in Bezug auf Leitung und Last
- 0,8 V bis 5,5 V VIN -Bereich
- 2,2 V bis 5,5 V VBIAS -Bereich
- 0,8 V bis 3,6 V Ausgangsspannungsbereich
- Dropout-Spannung: 75 mV bei 3 A
- Programmierbarer Soft-Start
- Open-Drain-Power-Good-Ausgang
- Hervorragendes Einschwingverhalten
- Strombegrenzung und Übertemperaturschutz
- Bleifrei und RoHS-konform
Applikationen
- Punktlastregelung in Telekommunikations- und Industrieanlagen
- FPGA-, DSP- und Logikschaltungs-Netzteile
- Nachregelung von Schaltnetzteilen
- Applikationen mit spezifischen Einschaltzeiten oder Sequenzierungsanforderungen
Typischer Applikationsschaltplan
Vereinfachtes Schaltplan-Blockdiagramm
Veröffentlichungsdatum: 2021-02-24
| Aktualisiert: 2024-05-16
