ON Semiconductor Semiconductor

ON Semiconductor FAN6756/FAN6757 mWSaver™
PWM Controller

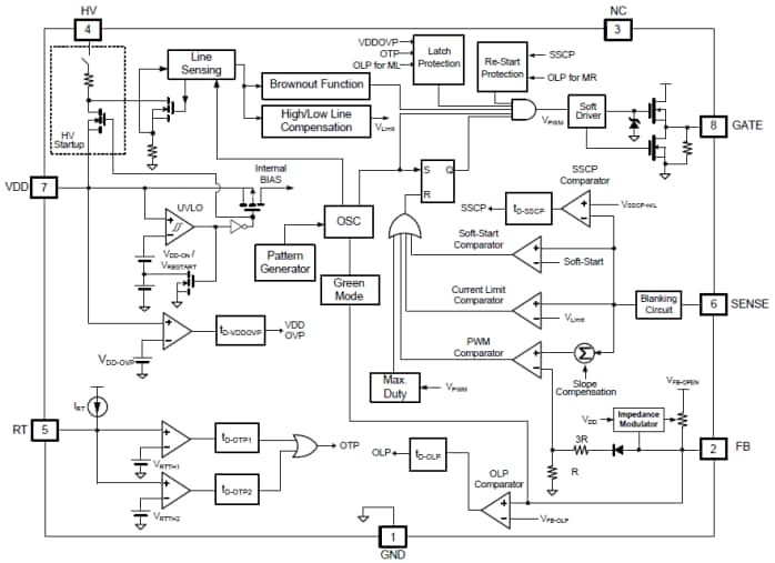
ON Semiconductor's FAN6756/FAN6757 mWSaver™ PWM Controller is a next generation Green Mode PWM controller with innovative mWSaver™ technology, which dramatically reduces standby and no-load power consumption, enabling conformance to worldwide Standby Mode efficiency guidelines. An innovative AX-CAP™ method for the FAN6756/FAN6757 mWSaver™ PWM Controller minimizes losses in the EMI filter stage by eliminating the X-cap discharge resistors while meeting IEC61010-1 safety requirements. This ON Semiconductor FAN6756/FAN6757 mWSaver™ PWM Controller requires a minimum number of external components and provides a basic platform that is well suited for cost-effective flyback converter designs that require extremely low standby power consumption.

Features
  • Single-Ended Topologies, such as Flyback and Forward Converters
  • mW Saver™ Technology
    • Achieves Low No-Load Power Consumption: 30mW at 230VAC (EMI Filter Loss Included)
    • Eliminates X Capacitor Discharge Resistor Loss with AX-CAP™ Technology
    • Linearly Decreases Switching Frequency to 23KHz
    • Burst Mode Operation at Light-Load Condition
    • Impedance Modulation in Stanby Mode for "Deep" Burst Mode Operation
    • Low Operating Current (450µA) in Standby Mode
    • 500V High-Voltage JFET Startup Circuit to Elimnate Startup Resistor Loss
  • Highly Integrated with Rich Features
    • Proprietary Asynchronous-Jitter to Reduce EMI
    • High-Voltage Sampling to Detect Input Voltage
    • Peak-Current-Mode Control with Slope Compensation
    • Cycle-by-Cycle Current Limiting with Line Compensation
    • Leading Edge Blanking (LEB)
    • Built-In 8ms Soft-Start

  • Advanced Protections
    • Brown-In/Brownout Recovery
    • Internal Overload/Open-Loop Protection (OLP)
    • VDD Under-Voltage Lockout (UVLO)
    • VDD Over-Voltage Protection (VDD OVP)
    • Over-Temperature Protection (OTP)
    • Current-Sense Short-Circuit Protection (SSCP)

    Applications
    • Flyback power supplies that demand extremely low standby power consumption
    • Adapters for Notebooks, Printers, Game Consoles
    • Open-Frame SMPS for LCD TV, LCD Monitors, Printer Power
ON Semiconductor mWSaver™ Technology Video

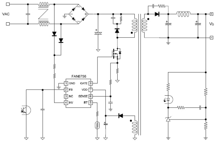
Application Diagram
Application Diagram
  • ON Semiconductor
  • Power Management
  • Semiconductors|Integrated Circuits|IC-Power Management
Veröffentlichungsdatum: 2018-05-16 | Aktualisiert: 2018-05-16