onsemi / Fairchild FXMA2102 Dual-Voltage-Supply Translators
onsemi / Fairchild FXMA2102 High-Performance Configurable Dual-Voltage-Supply Translators provide bi-directional voltage translation over a wide range of input and output voltage levels. These devices feature a bi-directional interface between any two levels from 1.6V to 5.5V. onsemi / Fairchild FXMA2102 voltage translators are intended for applications using the I²C bus interface. The input and output voltage levels are compatible with I²C device specification voltage levels. FXMA2102 voltage translators offer non-preferential power-up and either VCC may be powered up first. These onsemi / Fairchild devices are available in an 8-terminal leadless MicroPak™ (1.6mm x 1.6mm) or Ultrathin MLP (1.2mm x 1.4mm).Features
- Bi-directional interface between any two levels (1.65V to 5.5V)
- Direction control not needed
- System GPIO resources not required when OE Tied to VCCA
- I2C 400pF buffer/repeater
- I2C bus isolation
- A/B port VOL = 175mV (Typical), VIL = 150mV, IOL = 6mA
- Open-drain inputs/outputs
- Accommodates Standard-Mode and Fast-Mode I2C-bus devices
- Supports I2C clock stretching & multi-master
- Fully configurable (inputs and outputs track VCC)
- Control input (/OE) referenced to VCCA
- Non-preferential power-up; either VCC may be powered-up first
- Outputs switch to 3-state if either VCC is at GND
- 5V tolerant output enable
- Packaged in 8-terminal leadless MicroPak™ (1.6mm x 1.6mm) and ultra-thin MLP (1.2mm x 1.4mm)
- ESD protection exceeds
- 8kV HBM ESD (per JESD22-A114)
- 2kV CDM (per JESD22-C101)
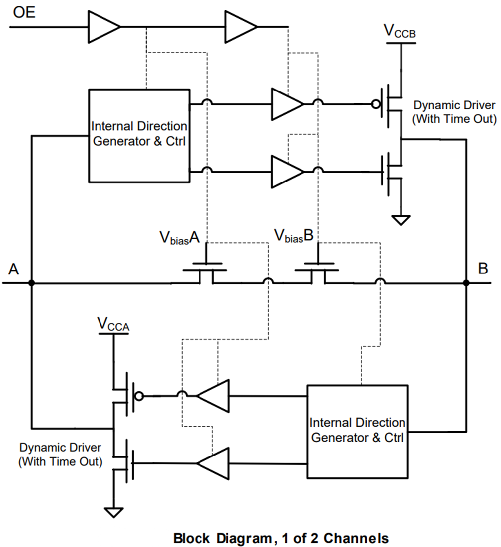
Block Diagram
Veröffentlichungsdatum: 2011-06-09
| Aktualisiert: 2024-12-23
