NXP Semiconductors TJA1124 Quad LIN -Kommandeur TRANSCEIVER
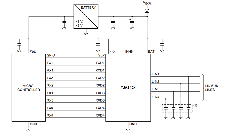
NXP Semiconductors TJA1124 Quad Local verbinden Netzwerk (LIN) Commander TRANSCEIVER bieten eine Schnittstelle zwischen einem LIN Commander Protocol Regler und dem physikalischen BUS in einem LIN-Netzwerk. Vier Kanäle bekommen jeweils einen LIN Einschwinger-Prüfkopf und LIN-commander Endenabschluss. Die TJA1124-Bauelemente mit geringer Leistung sind in erster Linie für fahrzeuginterne Subnetze mit Baudraten bis zu 20kBd gedacht. Zu diesen automobilen Teilnetzen gehören Ambiente-Beleuchtung, Karosseriesteuerung, HLK und Einparkhilfe. Der NXP Semiconductors TJA1124 Quad LIN-Kommandeur TRANSCEIVER ist mit Einhaltung LIN 2,0, LIN 2,1, LIN 2,2, LIN 2,2 A, ISO 17987-4: 2016 (12 V LIN) und SAE J2602-1 ausgestattet.Merkmale
- Vier LIN-Commander-Kanäle in einem einzigen Gehäuse
- LIN Einschwinger-Prüfkopf
- LIN-Kommandeur Endenabschluss, bestehend aus einer Diode und einer pull-up-Widerstands Funktion
- Konform mit
- LIN 2,0, LIN 2,1, LIN 2,2 und LIN 2,2 A
- ISO 17987-4: 2016 (12 VV LIN)
- SAE J2602-1
- Sehr geringe Stromaufnahme im geringe Leistung Modus mit Wake-up über SLP oder LIN Pins
- Option zur Steuerung eines externen Spannungsregler über das INHNAusgang
- BUS Signal Formgebung optimiert für Baudraten von bis zu 20 kBd
- VIO Mikrocontroller Eingang für die direkte Verbindung mit 3,3 V und 5 V
- Passives Verhalten im ausgeschalteten Zustand
- Unterspannungs-Erkennung
- K-Linie-kompatibel
- Unbedrahtete DHVQFN-24 (Gehäuse 3,5 mm x 5,5 mm) unterstützt verbesserte Fähigkeit automatische optische Inspektion (AOI)
- Hervorragende elektromagnetische Immunität (EMI)
- Sehr hohe ESD-Robustheit, ±6 kV gemäß IEC61000-4-2 für -LIN1 Pins bis -LIN4 und BAT
- BUS Anschluss Batterie Pin Schutz gegen Transienten in der Automobilindustrie Umwelt (ISO 7637)
- BUS Anschluss Kurzschlussfest zu Batterie und Masse
- TXD dominante Timeout-Funktion
- LIN dominante Timeout-Funktion
- Thermischer Schutz
Applikationen
- Stimmungsvolle Beleuchtung
- Körperkontrolle
- HLK
- Einparkhilfe
Blockdiagramm
Applikation Diagramm
Veröffentlichungsdatum: 2023-01-10
| Aktualisiert: 2023-01-18
