NXP Semiconductors TJA1057 Mantis® Hochgeschwindigkeits-CAN-Transceiver
Mantis® Hochgeschwindigkeits-CAN-Transceiver (Controller Area Network, CAN) TJA1057 von NXP Semiconductors bieten einen optimierten Funktionssatz für 12-V-Fahrzeuganwendungen. Die TJA1057-Komponenten verbinden sich zwischen einem CAN-Protokoll-Controller und dem physischen Zweidraht-CAN-Bus. Diese Transceiver sind für Hochgeschwindigkeits-CAN-Applikationen in der Fahrzeugindustrie ausgelegt und bieten eine Differential-Sende-/Empfangsfunktion zu einem CAN-Protokoll-Controller (mit Mikrocontroller). Die Mantis-Hochgeschwindigkeits-CAN-Transceiver TJA1057 von NXP zeigen ein beispielhaftes passives Verhalten zum CAN-Bus, wenn die Versorgungsspannung ausgeschaltet ist. Der TJA1057 eignet sich hervorragend für HS-CAN-Netzwerke, die nur einen grundlegenden CAN-Funktionsumfang erfordern.Merkmale
- Vollständig konform mit ISO 11898-2:2016, SAE J2284-1 bis SAE J2284-5 und SAE J1939-14
- Optimiert für den Einsatz in 12-V-Automotive-Systemen
- Niedrige elektromagnetische Emission (EME) und hohe elektromagnetische Immunität (EMI) gemäß den vorgeschlagenen EMC Standards IEC 62228-3 und SAE J2962-2
- Kürzere Ausbreitungsverzögerung auf den TJA1057B- und TJA1057C-Ausführungen unterstützt größere Netzwerktopologien
- Ausführungen
- Mit einem VIO -Pin ermöglicht die direkte Verbindung mit 3,3-V- bis 5-V-Mikrocontroller
- Ohne einen VIO -Pin kann mit 3,3-V- und 5-V-versorgten Mikrocontrollern verbunden werden, vorausgesetzt, die I/Os des Mikrocontrollers sind 5-V-tolerant
- Sowohl VIO - als auch Nicht-VIO -Ausführungen sind in SO8- und unbedrahteten HVSON8-Gehäusen (3,0 mm2) erhältlich, HVSON8 verfügt über eine verbesserte automatische optische Inspektionsfähigkeit (AOI)
- TJA1057 CAN-FD (anwendbar für alle Produktvarianten außer TJA1057T) mit Timing garantiert für Datenraten von bis zu 5 MBit/s
- Vorhersehbares und ausfallsicheres Verhalten
- Funktionales Verhalten unter allen Versorgungsbedingungen vorhersehbar
- Der Transceiver lässt sich vom Bus (hochohmig) trennen, wenn die Versorgungsspannung unter die Unterspannungsschwelle fällt
- Sendedaten(TXD)-dominante Timeout-Funktion
- Interne Vorspannung von TXD- und S-Eingangs-Pins
- Schutzfunktionen
- Hohe ESD-Belastbarkeit auf den Bus-Pins (8 kV IEC und HBM)
- Bus-Pins sind gegen Transienten in Fahrzeugumgebungen geschützt
- Unterspannungserkennung auf Pins VCC -und VIO
- Thermisch geschützt
- AEC-Q100-qualifiziert
- Extrem umweltfreundliches Produkt [halogenfrei und konform mit den Richtlinien zur Beschränkung der Verwendung gefährlicher Stoffe (Restriction of Hazardous Substances, RoHS)]
Applikationen
- 12-V-Automotive-Systeme
- Fortschrittliche Automotiv-Außenbeleuchtung
- Hochgeschwindigkeits-Automotive-CAN-Applikationen
- Elektromagnetische Verträglichkeitsleistung (EMC)
Technische Daten
- Betriebsversorgungsspannungsbereich: 4,75 V bis 5,25 V
- Datenrate: 5 MBit/s
- Betriebsversorgungsstrom: 80 mA
- Eingangskapazität: 5 pF (typisch), 10 pF (max.)
- Rezessiver differenzieller Ausgangsspannungsbereich: ±50 mV
- Rezessiver Ausgangsspannungsbereich: 2 V bis 3 V
- Rezessiver Kurzschluss-Ausgangsstrom: ±5 mA
- Ableitstrom: ±5 μA
- bis Eingangswiderstandsbereich: 9 kΩ bis 28 kΩ
- Eingangswiderstandsabweichung: ±3 %
- Differenzieller Eingangswiderstandsbereich: 19 kΩ bis 52 kΩ
- Maximale Gleichtakt-Eingangskapazität: 20 pF
- Maximale differenzielle Eingangskapazität: 10 pF
- ESD-Schutz: ±8 kV
- Ausbreitungsverzögerungszeit: 210 ns
- Betriebstemperaturbereich: -40 °C bis +150 °C
- Typische Sperrschichttemperatur bei Abschaltung: +185 °C
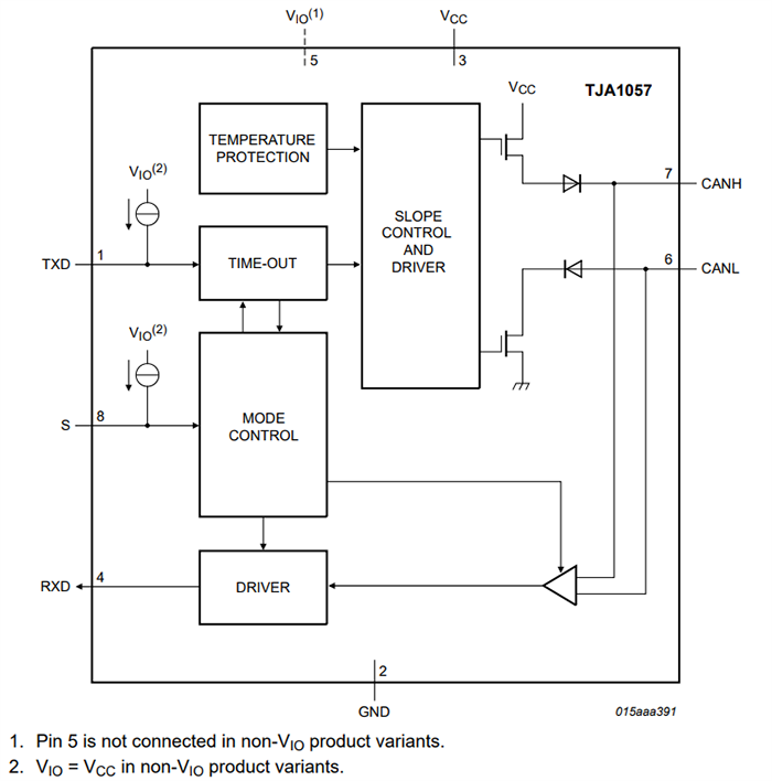
Blockdiagramm
Weitere Ressourcen
Veröffentlichungsdatum: 2023-05-17
| Aktualisiert: 2025-05-14
