NXP Semiconductors TEA2095T GreenChip Dual-SR-Controller
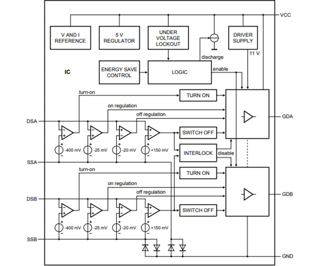
Der NXP Semiconductors TEA2095T GreenChip Dual-Synchrongleichrichter-Controller (SR) ist ein dedizierter Controller-IC für die Synchrongleichrichtung auf der Sekundärseite von Resonanzwandlern. Der TEA2095T von NXP enthält eine adaptive Gate-Drive-Methode, die einen maximalen Wirkungsgrad bei jeder Last bietet. Der TEA2095T verfügt über zwei Treiberstufen für den Antrieb der SR-MOSFETs, die die Ausgänge der sekundären Transformatorwicklungen mit Zentralanzapfung gleichrichten. Die beiden Gate-Treiber-Stufen verfügen über individuelle Sensoreingänge und arbeiten unabhängig.Der TEA2095T ist für einen effizienten Betrieb mit sehr niederohmigen MOSFETs und Schalten bei hohen Frequenzen optimiert. Der TEA2095T wird in einem SOI-Verfahren (Silicon-on-Insulator, SOI) hergestellt und in SO-8- und thermisch verbesserten HSO-8-Gehäusen angeboten.
Merkmale
- Wirkungsgrad
- Adaptiver Gate-Drive für maximalen Wirkungsgrad bei jeder Last
- 90 μA (typisch) Versorgungsstrom im Energiesparbetrieb
- -25 mV Regelungspegel für den Antrieb von niederohmigen MOSFETs
- Applikation
- 4,5 V bis 38,0 V Versorgungsspannungsbereich
- Duale Synchrongleichrichtung für LLC-Resonanz
- Unterstützt einen Betrieb von 5,0 V mit Logikpegel-SR-MOSFETs
- Differential-Eingänge für die Messung der Drain- und Quellspannungen jedes SR-MOSFETs
- Gehäuseoptionen
- SO-8
- SO-8 mit freiliegendem Chip-Pad
- Entladung des Ausgangskondensators nach Netztrennung
- Steuerungs-
- SR-Steuerung ohne minimale Einschaltzeit
- Adaptiver Gate-Antrieb für schnelles Ausschalten am Ende der Leitung
- Unterspannungssperre (UVLO) mit aktivem Gate-Pull-Down
- Verriegelungsfunktion zur Verhinderung einer gleichzeitigen Leitung der externen MOSFETs
- Unterstützt eine Schaltfrequenz von 1,0 MHz
Applikationen
- Adapter
- Netzteile für Desktop-PC und All-in-One-PC
- Netzteile für Server
- Schaltnetzteile
Design-Ressourcen
Blockdiagramm
Veröffentlichungsdatum: 2020-03-31
| Aktualisiert: 2024-10-29
