NXP Semiconductors PCF85263A Echtzeituhr/Kalender
Die NXP PCF85263A Echtzeituhr/Kalender ist CMOS-Echtzeituhr und Kalender mit Stromverbrauchs-Optimierung und automatischer Umschaltung auf Batteriebetrieb bei Ausfall der Hauptversorgung in einem. Die RTC kann auch als Stoppuhr konfiguriert werden (Messung der abgelaufenen Zeit). Drei Zeitprotokollregister, ausgelöst durch Batterieumschaltung sowie eingangsgetriebene Ereignisse. Mit Taktausgang und zwei unabhängigen Interrupt-Signalen, zwei Alarmen, I2C-Schnittstelle und Quarzkristallkalibrierung. Typ. Anwendungen: Drucker, Kopierer, elektronische Messung, Digitalkameras, Weißwaren, Betriebsstundenzähler, netzbetriebene Geräte, batteriegestützte Systeme, Datenlogger, digitale Stimmenaufzeichnungsgeräte, mobile Geräte und genaue Langzeit-Timer.Merkmale
- UL-anerkanntes Produkt
- Anzeige von Jahr, Monat, Tag, Wochentag, Stunden, Minuten, Sekunden und 100stel Sekunden auf Basis eines 32,768-kHz-Quarzes
- Stoppuhrmodus für die Zählung der verstrichenen Zeit. Von 100stel Sekunden bis 999999 Stunden
- Zwei unabhängige Alarme
- Batterie-Backup-Schaltung
- WatchDog-Timer
- Drei Zeitstempel-Register
- Zwei unabhängige Interrupt-Generatoren sowie vordefinierte Interrupts zu jeder Sekunde, Minute oder Stunde
- Frequenzeinstellung über programmierbares Offsetregister
- Taktbetriebsspannung: 0,9 V bis 5,5 V
- Niedriger Strom; typisch 0,28 µA bei VDD = 3,0 V und Tamb = 25 ºC
- 400 kHz zweizeilige I2C-Bus-Schnittstelle (bei VDD = 1,8 V bis 5,5 V)
- Programmierbarer Taktausgang für Peripheriegeräte (32.768 kHz, 16.384 kHz, 8.192 kHz, 4.096 kHz, 2.048 kHz, 1.024 kHz und 1 Hz)
- Konfigurierbare Oszillatorschaltung für eine Vielzahl von Quarzen: CL = 6 pF, CL = 7 pF und CL = 12,5 pF
- DFN-10-, TSSOP-8- und TSSOP-10-Gehäuseoptionen
Applikationen
- Drucker und Kopierer
- Elektronische Messtechnik
- Digitalkameras
- Weiße Ware
- Verstrichene Zeit-Zähler
- Netzbetriebene Geräte
- Batteriegestützte Systeme
- Datenlogger
- Digitale Sprachaufzeichnungsgeräte
- Mobile Ausrüstung
- Präzise Zeitmessgeräte mit hoher Laufzeit
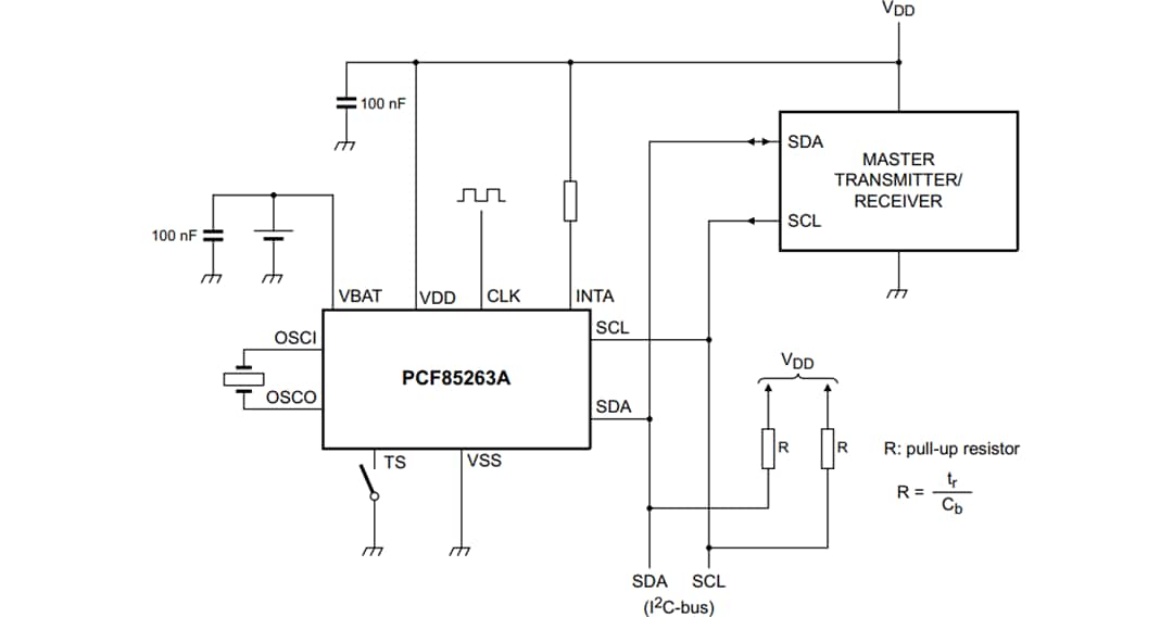
Typische Applikationsschaltung
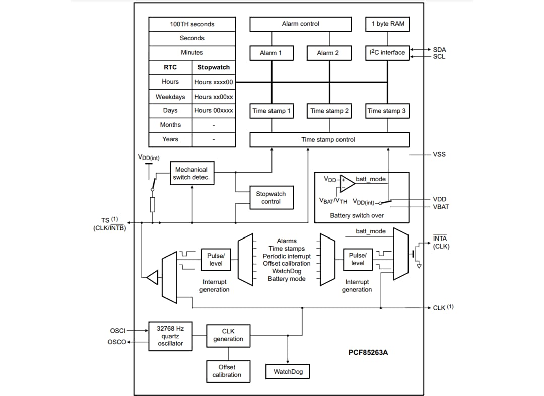
Blockdiagramm
Veröffentlichungsdatum: 2014-10-20
| Aktualisiert: 2024-01-04
