NXP Semiconductors NXP Semiconductor PCA9616 differentieller Dreikanal-Mehrpunkt-I2C-Buspuffer

Der NXP Semiconductor PCA9616 differentielle Dreikanal-Mehrpunkt-I²C-Buspuffer ist ein Fast-Mode-Plus (Fm+) SMBus/I²C-Buspuffer, der den normalen Single-Ended-SMBus/I²C-Bus durch elektrisch geräuschvolle Umgebungen mithilfe einer physikalischen Schicht des differentiellen SMBus/I²C-Busses (dI²C) verlängert, die zur SMBus-/I²C-Bus-Protokollschicht transparent ist. Der PCA9616 besteht aus drei Single-Ended bis differentiellen Treiberkanälen für den SCL (serieller Takt), die SDAs (serielle Daten) und einen dritten Kanal, der für die INT oder eine weitere Signalgebung nützlich ist. Zusätzliche Schaltkreise ermöglichen die Verwendung des PCA9616 für "Hot-Swap"-Anwendungen, bei denen die Systeme stets eingeschaltet sind, aber ein Einsetzen oder Entfernen von Modulen oder Karten ohne Störung der bestehenden Signale erfordern. Die dI²C-Buspuffer eignen sich ideal für raue, sehr laute Umgebungen und/oder längere Kabelanwendungen, ermöglichen mehrfache Slaves und werden bei Busgeschwindigkeiten bis zu einer Taktrate von 1MHz betrieben.

Merkmale

  • New dI2C-bus buffers offer improved resistance to system noise and ground offset up to 1⁄2 of supply voltage
  • Hot-swap (allows insertion or removal of modules or card without disruption to bus data)
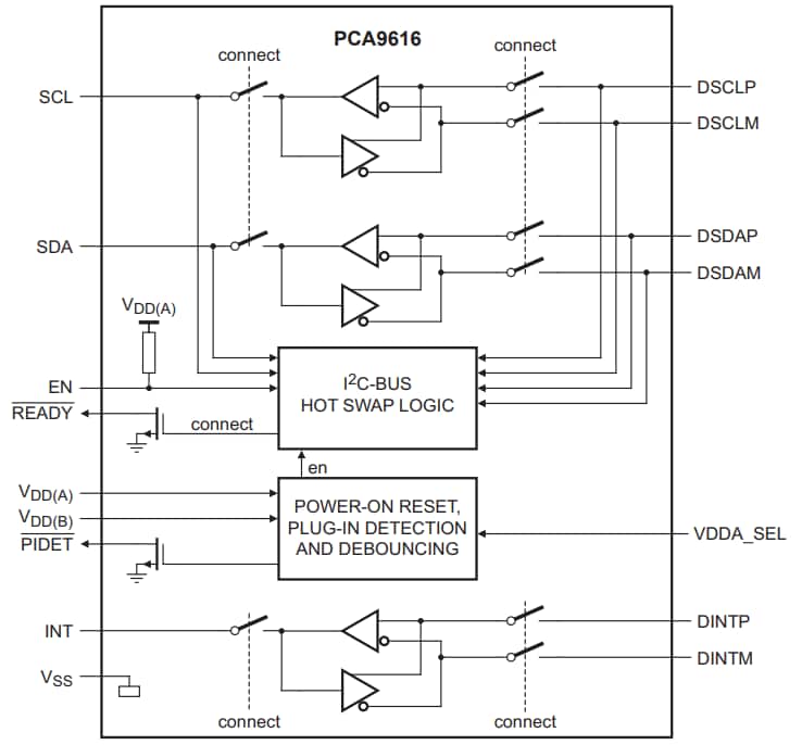
  • READY signal (PCA9616 output) indicates the device is ready from a cold start
  • EN signal (PCA9616 input) controls PCA9616 hot-swap sequence
  • Bus idle detect (PCA9616 internal function) waits for a bus idle condition before the connection is made
  • 3 channel dI2C (differential I2C-bus) to Fm+ single-ended buffer operating up to 1MHz with 30mA SDA/SCL > 2.2V, or 3mA SDA/SCL < 2.4V
  • Compatible with I2C-bus Standard/Fast-mode and SMBus, Fast-mode Plus up to 1MHz
  • Active HIGH (internal pull-up resistor) Enable disables the device to a high-impedance state
  • Single-ended I2C-bus on card side up to 540pF > 2.2V and 400pF < 2V
  • Differential I2C-bus on cable side supporting multi-drop bus
  • Maximum cable length: 3m (approximately 10 feet) (longer at lower frequency)
  • dI2C output: 1.5V differential output with nominal terminals
  • Differential line impedance (user-defined): 100Ω nominal suggested
  • Receive input sensitivity: ±200mV
  • Hysteresis: ±30mV typical
  • Input impedance: high-impedance (200kΩ typical)
  • Receive input voltage range: 0.5V to +5.5V
  • Lock-up free operation
  • Supports arbitration and clock stretching across the dI2C-bus buffers
  • Powered-off and powering-up high-impedance I2C-bus pins
  • Operating supply voltage (VDD(A)) range of 0.8V to 5.5V with single-ended side 5.5V tolerant
  • Differential I2C-bus operating supply voltage (VDD(B)) range of 3.0V to 5.5V, with 5.5V tolerant (the best operation is at 5V)
  • ESD protection exceeds 2000V HBM per JESD22-A114 and 1000V CDM per JESD22-C101
  • Latch-up testing is done to JEDEC Standard JESD78, which exceeds 100mA
  • Package offering: TSSOP16

Applikationen

  • Any application with multiple power supplies and the potential for ground offsets up to 2.5V
  • Any application that requires long IC-bus runs in electrically noisy environments
  • Monitor remote temperature/leak detectors in harsh environment with interrupt back to master
  • Control of power supplies in high noise environment
  • Transmission of I2C-bus between equipment cabinets
  • Commercial lighting and industrial heating/cooling control

Block Diagram

Blockdiagramm - NXP Semiconductors NXP Semiconductor PCA9616 differentieller Dreikanal-Mehrpunkt-I2C-Buspuffer
Veröffentlichungsdatum: 2015-01-16 | Aktualisiert: 2022-03-11