NXP Semiconductors EdgeLock® A30 Sichere Authentifikatoren
NXP Semiconductors EdgeLock® A30 Sichere Authentifikatoren sind benutzerfreundlich und bieten Sicherheitsmechanismen wie z. B. AVA_VAN.5 mit symmetrischer und asymmetrischer Verschlüsselung. Diese Common Criteria (CC) EAL 6+-zertifizierten Authentifikatoren unterstützen ein stromsparendes Design und enthalten ein I2C-Ziel zur einfachen Verbindung mit MCUs/MPUs. Das I2C-Ziel wird bei 100 kHz (Standardmodus), 400 kHz (Schnellmodus) oder 1 MHz (Schnellmodus Plus) betrieben. A30 Authentifikatoren verbrauchen im Halt-Modus nur 5 μA, wenn eine externe VDD versorgt wird. Diese Authentifikatoren sind in WLCSP- und HVQFN20-Gehäusen erhältlich. Die A30 Authentifikatoren werden in Applikationen wie Router, Gateways, Batterien, Streaming-Boxen und medizinischem Zubehör eingesetzt.Merkmale
- Erweiterte Sicherheit:
- CC EAL 6 + AVA_VAN.5-zertifiziert
- 16 kB NVM-Speicher
- Sicherer Begleit-Chip zu Standard-MCU oder MPU
- EdgeLock 2GO-Unterstützung für die Zertifikatserstellung und Zertifikatszustellung
- Kryptografischer Algorithmus:
- Asymmetrische Authentifizierung
- Schlüsselverwaltung und Schlüsselbereitstellung über PKI
- Unterstützung für mehrere Krypto-Primitive
- RNG (NIST SP800-90B)
- SHA-256/384, HMAC und HKDF (RFC5869)
- AES-128/256 (EZB, CBC, CMAC, CCM und GCM), ECDSA und ECDH über NIST P-256 und Brainpool P256r1
- Nicht umkehrbarer monotoner Zähler als Nutzungszähler
- Kommunikation:
- Das I2Das I2C-Ziel wird bei 100 kHz (Standardmodus), 400 kHz (Schnellmodus) oder 1 MHz (Schnellmodus plus) betrieben
- 2 konfigurierbare GPIOs
- 1-V-Betrieb mit 1,5-V-Batterie
- Erhältlich in WLCSP- und HVQFN20-Gehäusen
Applikationen
- Anwendungsfälle:
- Sichere Speicherung von Schlüsseln und Zertifikaten
- PKI-basierte Authentifizierung und Kommunikation (Public Key Infrastructure, PKI)
- Authentifizierung nur am Gerät, zwischen Geräten und Gerät zur Cloud
- Sichere Verbindung für Verbrauchergeräte, Industriemaschinen und medizinische Geräte
- Batteriepass und/oder digitaler Produktpass
- Gerät zur Erfüllung strenger Cybersicherheitsanforderungen
- Industrieanforderungen
- Akkus und Ladegeräte
- Spielzubehör und Peripherie
- Streaming-Boxen
- Gateways und Router
- Computerkomponenten
- Serverkomponenten
- Medizinisches Zubehör
Blockdiagramm
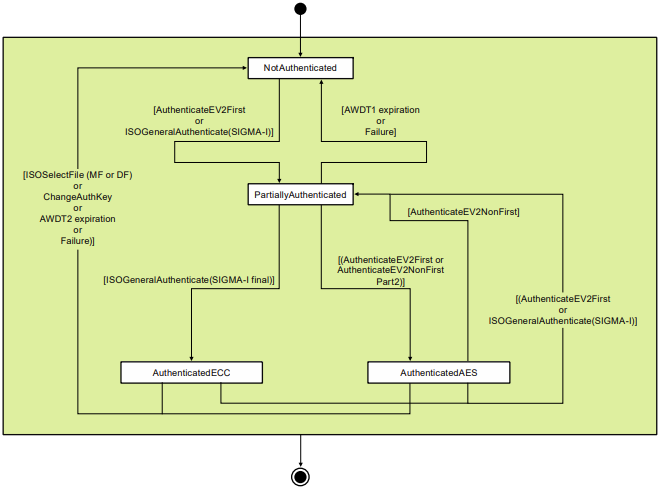
Authentifizierungs-Zustandsdiagramm
Weitere Ressourcen
Veröffentlichungsdatum: 2025-02-23
| Aktualisiert: 2025-10-09
