The Nisshinbo NJW4105 LDO Regulators provide excellent high output voltage accuracy that is guaranteed ±1.0% under the conditions of VIN = VO + 1V to 40V, IO = 0mA to 500mA. The device's wide operating voltage and wide operating temperature make it ideal for automotive accessories or applications that require high reliability.
Features
- Fast transient response
- 4.0V to 40V Wide operating voltage
- Ta = -40°C to 125°C Wide operating temperature
- VO ±1.0% (Ta = 25°C) High-accuracy output voltage
- Output current 500mA (min)
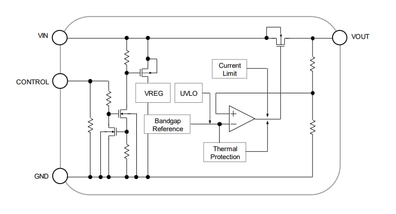
- ON/OFF control
- Ceramic capacitor compatible
- Undervoltage lockout
- Thermal shutdown
- Overcurrent protection
- TO-252-5-L5 Package
Applications
- Car infotainment
- Industrial equipment
- Consumer appliances
Typical Application
Block Diagram
Veröffentlichungsdatum: 2021-04-19
| Aktualisiert: 2022-03-11

