Nexperia NEX52080 USB-Typ-C®-Power-Delivery-Controller
Die USB-Typ-C® - und Power-Delivery-(PD)-Controller NEX52080 von Nexperia unterstützen mehrere DP/DM-basierte Schnellladeprotokolle. Die Controller der Baureihe NEX52080 von Nexperia sind für Stromversorgungsanwendungen ausgelegt und unterstützen die Type-C-CC-Erkennung, die PD-Kommunikation mit Kabeln und PD-Geräten sowie die Aushandlung von DP/DM-Leistungsprofilen mit Flash-Charging-fähigen Mobilgeräten. Diese Geräte sind mit Konstantspannung (CV) und Konstantstrom (CC) Regelkreisen ausgestattet, um Anwendungen mit optoelektronischen Kopplern zu unterstützen und den Betrieb mit verschiedenen DC/DC- oder AC/DC-Wandlern zu ermöglichen.Merkmale
- USB-Typ-C-PD-Controller
- Programmierbare Type-C-Standardanzeige, 1,5 A, 3 A Quellkapazitätsanzeige
- USB PD3.1 SPR mit PPS
- Integrierte Stromversorgung VCONN und Schalter
- SOP-Kommunikationsunterstützung für E-Marker
- Unterstützung mobiler Ladeprotokolle
- BC1.2 DCP und Legacy-Ladeprotokolle
- Proprietäre Ladeprotokolle
- Breiter Betriebsbereich von 3,3 V bis 29,4 V
- CC1- und CC2-Pins mit Toleranz von 30 V, damit das Bauteil Kurzschlüssen zu VBUS standhalten kann
- Programmierbare GPIOs
- I2C-Schnittstelle
- Integrierter N-MOSFET-Treiber
- Programmierbare Kabelkompensation für VBUS
- Eingebaute VIN - und VBUS -Entladung (GPIO konfigurierbar zur Ansteuerung einer externen Entladung des Low-Side-MOSFET)
- Unterstützung für Stromsparmodus
- Programmierbarer Fehler- und Schwellwertsschutz
- OVP und UVP
- OVP für CC-Pins und DP/DM-Pins
- Programmierbarer VBUS -Ausgang OCP
- OTP
- Multi-IC-Kommunikation für eine intelligente Stromverteilung in Multi-Port-Anwendungen
- Eingebaute MCU mit 32 kB MTP
- Gehäuseoptionen: 4,0 mm x 4,0 mm x 0,75 mm HWQFN16 (0,65 mm Pitch) und HWQFN24 (0,5 mm Pitch)
Applikationen
- Netzadapter
- Wandadapter
- Energiespeicherung
Technische Daten
- 3,3 V bis 29,4 V Versorgungsspannungsbereich
- Typischer IC-Einschaltschwellenwert: 3,1 V
- Typischer IC-Unterspannungsabschaltschwellenwert: 2,85 V
- Typischer interner LDO-Ausgang am VCC -Pin: 1,5 V
- Programmierbarer Entladestrombereich der Last: 70 mA – 170 mA
- Genauigkeit der Ausgangsspannungsregelung: ±1 % – ±3 %
- Typische Stromsensoresistenz: 5 mΩ
- Genauigkeit der Ausgangsstromregelung: ±0,15 A – ±3 A
- Typischer Auslösewert des Überstromschutzes: 3,2 A
- Typischer Auslösewert des Kurzschlussschutzes: 21 A
- Typischer Gate-Entlade-Strom: 20 mA
- Wärmewiderstand
- 46 °C/W (HWQFN24) und 47 °C/W (HWQFN16) zwischen Sperrschicht und Umgebung
- 22 °C/W (HWQFN16) und 23 °C/W (HWQFN24) zwischen Sperrschicht und Gehäuse
- ESD-Werte (Elektrostatische Entladung, ESD)
- Human-Body-Model (HBM) gemäß ANSI/ESDA/JEDEC JS-001: ±2.000 V
- Charged-Device-Model (CDM) gemäß JEDEC-Spezifikation JESD22-C101: ±500 V
- Umgebungstemperaturbereich: -40 °C – +85 °C
- -40 °C bis +125 °C Sperrchichttemperaturbereich
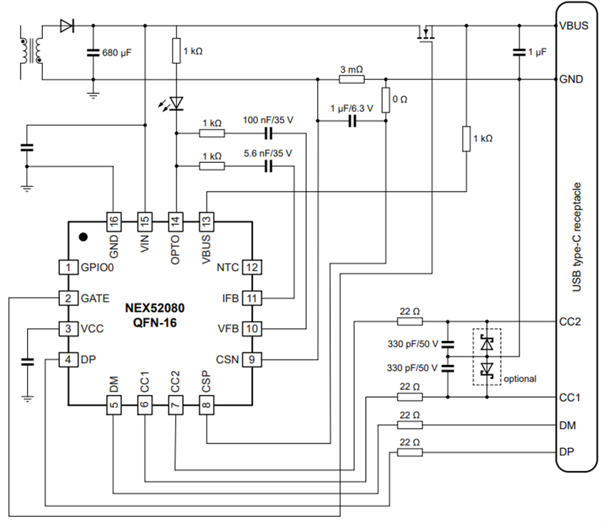
Applikationskreislauf-Diagramm
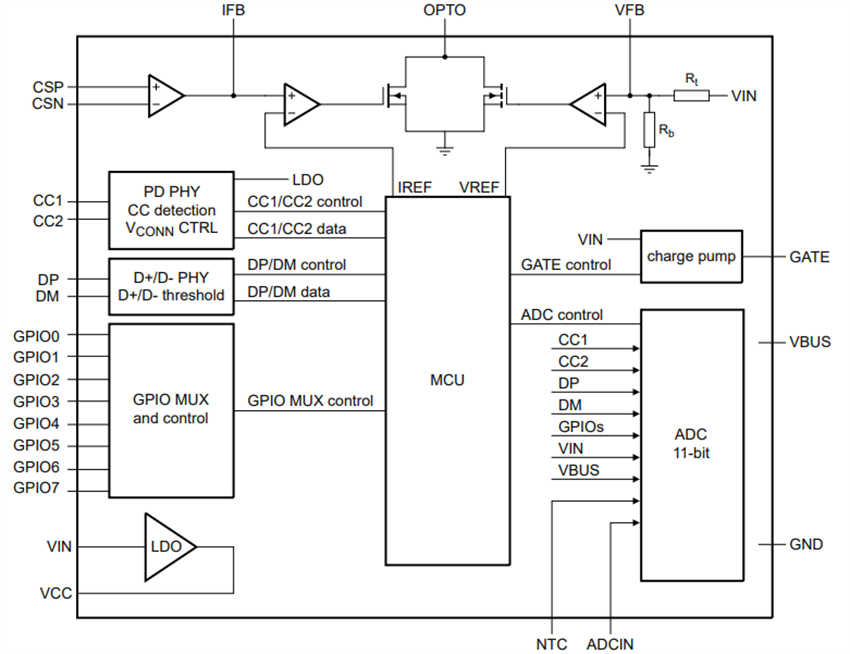
Funktionales Blockdiagramm
Veröffentlichungsdatum: 2025-08-25
| Aktualisiert: 2025-09-04
