Nexperia NEVB-NXU0x04UL Evaluierungsboards
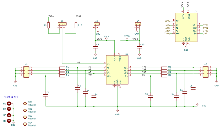
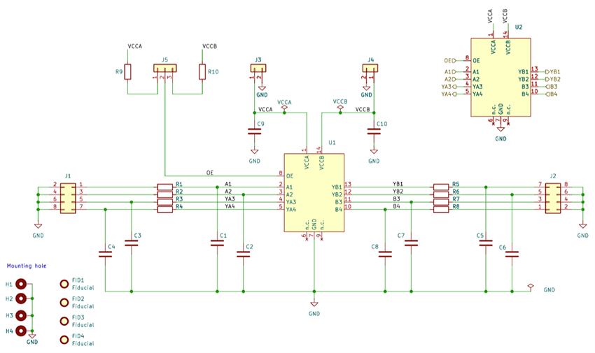
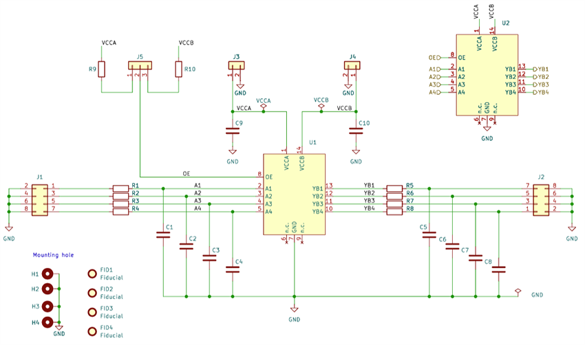
Nexperia NEVB-NXU0x04UL Evaluierungsboards sind zweischichtige Leiterplatten (PCBs), welche die NXU0x04 Pegelumsetzer-Buffer mit Dual- Spannungsversorgung enthalten. Die Platinen simulieren die in einem System verwendeten Nexperia NXU0x04-Geräte, indem sie auf jeder Ein-/Ausgabeleitung Reihenwiderstände und parallele Lasten einbeziehen. Die Ausgabefreigabe (OE) wird mit einem Jumper ausgewählt, um sie entweder an die VCCA- oder an die VCCB-Versorgungsleitung zu ziehen. Jeder Eingang verfügt über einen Schmitt-Trigger, um langsame/rauschbehaftete Eingangssignale aufzunehmen, und ein 6,5 MΩ Pull-Down-Widerstand nimmt schwimmende Eingangssignale auf.Merkmale
- Enthält das NXU0x04 Pegelumsetzungsbauteil mit Dual-Versorgung
- Simuliert das in einem System verwendete Bauteil durch Einbeziehung von Reihenwiderständen und parallelgeschalteten Lasten auf jeder Ein-/Ausgangsleitung
- Jeder Eingang verfügt über ein Bauteil, um Folgendes aufzunehmen:
- Schmitt-Trigger für langsame oder verrauschte Signale
- Pulldown für potentialfreie Eingangssignale von 6,5 MΩ
- Ausgangsfreigabe (OE) wird mit einem Jumper ausgewählt, um entweder auf die VCCA- oder VCCB-Versorgungsschiene hochzuziehen
- Unterstützt
- NEVB-NXU0104UL für GPIO-Schnittstellen
- NEVB-NXU0204UL für 4-Draht-UART-Schnittstellen
- NEVB-NXU0304UL für SPI-Schnittstellen
Applikationen
- Universal-I/O-Umsetzung
- Unterstützt Push-Pull-Spannungsumsetzung als UAR- SPI- und JTAG-Protokolle
- Geräuschvolle Umgebungen oder langsame Eingangssignale
- Verbraucher
NEVB-NXU0104UL EVB – Schaltschema
NEVB-NXU0204UL EVB – Schaltschema
NEVB-NXU0304UL EVB – Schaltschema
Veröffentlichungsdatum: 2024-10-17
| Aktualisiert: 2025-11-20
