Nexperia NEVB-NPS3005 Evaluierungsboard
Das Nexperia NEVB-NPS3005 Evaluierungsboard basiert auf dem NPS3005 Lastschalter-IC. Die spezielle zweischichtige PCB verfügt über eine umfangreiche Erdungsschicht. Das PCB-Layout-Routing kann einen hohen Dauerstrom verarbeiten und einen Pfad mit geringem Widerstand in und aus dem zu prüfenden Bauteil bereitstellen. Die Testpunkte sind als separate Spannungsmessanschlüsse auf dem PCB für genaue Spannungs- und RON -Messungen konzipiert. Die Prüfergebnisse werden durch Spannungsabfälle, die durch den Laststrom verursacht werden, nicht beeinflusst.Das NEVB-NPS3005 Evaluierungsboard von Nexperia bietet solide Eingangs- und Ausgangsverbindungen, praktische Testpunkte und robuste gelötete Pins. Mehrere Anschlussklemmen für GND und Testpunkte an den IN- und OUT-Pins ermöglichen einen bequemen und unkomplizierten Anschluss von Oszilloskopsonden.
Merkmale
- Eingangsspannungsbereich von 0,5 V bis 5,5 V
- Maximaler Laststrom von 6 A
- Schnelle Ausgangsentladung (einstellbar)
- Freigabe-Pin unterstützt bis zu 1,2 V
- Einstellbarer Soft-Start
- Übertemperaturschutz (thermische Abschaltung)
Applikationen
- Solid-State-Drive (SSD)
- Notebooks und Netbooks
- Tablet-PCs
- Telekommunikation/Netzwerke/Datenkommunikation
- Set-Top-Box
- Optisches Modul
- Verbraucher
Technische Daten
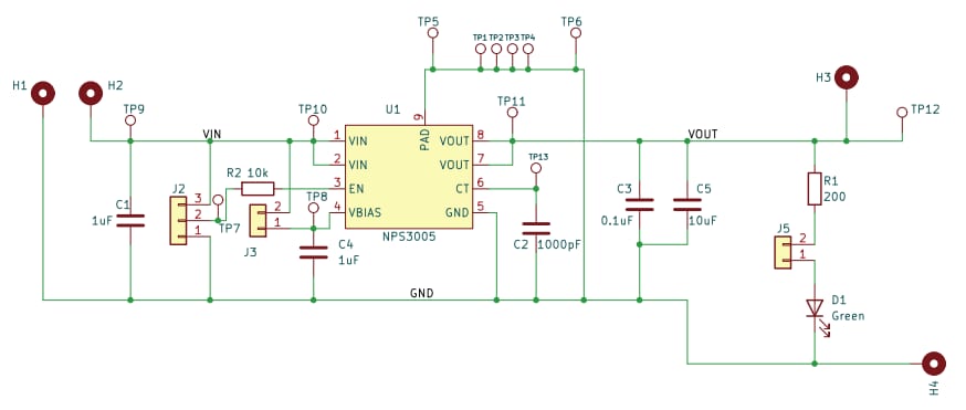
- Die Eingangsspannung kann über die Testpunkte H2 (VIN) oder VIN1 und VIN2 erreicht werden, VIN reicht von 0,5 V bis 5,5 V.
- Eine Prüflast kann an den Anschluss H3 und den Testpunkt Die Eingangsspannung kann über die Testpunkte H2 (VOUT2 (VOUT) angeschlossen werden; alternativ sind GND-Testpunkte an H1, H5, H6, H7 und H8 verfügbar
- Entkopplungskondensatoren sind mit VIN am Eingang des EVB und in der Nähe des Lastschalter-IC verbunden; dasselbe gilt für den Ausgang
- Der Freigabe-Pin (EN) verfügt über einen Smart-Pulldown-Widerstand, der den Lastschalter deaktiviert, wenn der Freigabe-Pin nicht abgeschlossen ist. Bei aktiviertem Lastschalter wird der Pulldown-Widerstand entkoppelt
- VIN_Sense und VOUT_Sense werden verwendet, wenn genaue Messungen des Eingangs oder Ausgangs erforderlich sind
- Um die LED-Anzeige zu aktivieren, kann ein Kurzschluss-Jumper über J5 gelegt werden. Da die LED nur funktioniert, wenn VOUT größer als 2 V ist, sollte sie bei Messungen deaktiviert werdeVn.
- VBIAS und J3 sind die VBIAS -Eingänge für das Bauteil. Ein Kurzschluss-Jumper kann über J3 verbunden werden, um IN mit VBIAS zu verbinden.
- Eine externe Quelle kann an VBIAS angeschlossen werden, indem der Jumper entfernt und eine Versorgung mit VBIAS1 verbunden wird.
Layout
Schaltplan
Messungseinrichtung
Veröffentlichungsdatum: 2025-07-24
| Aktualisiert: 2025-09-12
