Monolithic Power Systems (MPS) MPQ6631H-AEC1 Motor Drivers
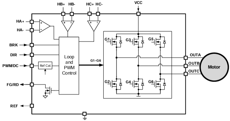
Monolithic Power Systems (MPS) MPQ6631H-AEC1 Motor Drivers are three-phase, Brushless DC (BLDC) motor drivers with integrated power MOSFETs. These fan drivers operate at up to 3A of peak phase current and support a single external hall sensor or three external hall-effect sensors. The MPQ6631H controls the motor speed through the Pulse-Width Modulation (PWM) signal. These devices feature a built-in, configurable speed curve function and a sinusoidal drive for maximum torque. The MPQ6631H drivers provide rotational speed detection which is an open-drain output. These motor drivers protection features include input Overvoltage Protection (OVP), Under-Voltage Lockout (UVLO), locked-rotor protection, Over-Current Protection (OCP), and thermal shutdown protection. The MPQ6631H drivers are available in a TQFN-26 (3mmx4mm) package with wettable flanks. These motor drivers are AEC-Q100 Grade 1 qualified. The MPQ6631H-AEC1 Motor Drivers are ideal for fans, automotive fans, general three-phase Brushless DC (BLDC) motors, and pumps.Features
- 3.6V to 35V operating Input Voltage (VIN) range
- Up to 3A of peak phase current
- Integrated 160mΩ High-Side MOSFETs (HS-FETs) and Low-Side MOSFETs (LSFETs)
- Sinusoidal drive
- Supports a 0V to 1.2V DC input or 1kHz to 100kHz Pulse-Width Modulation (PWM) input
- Supports triple-hall or single-hall inputs
- Closed-/open-loop speed control
- Direction/brake input
- Power-save mode
- 0.5s/4.5s lock protection
- Over-Current Protection (OCP)
- Single-pulse or triple-pulse FG output per electrical cycle
- Rotational speed indication FG signal
- Soft-Start (SS) for low noise and current overshoot
- Available in a TQFN-26 (3mmx4mm) package with wettable flanks
- Available in AEC-Q100 Grade 1
Applications
- Fans
- Automotive fans
- General three-phase Brushless DC (BLDC) motors
- Pumps
Functional Block Diagram
Dimension Diagram
Veröffentlichungsdatum: 2024-10-28
| Aktualisiert: 2024-11-05
