Monolithic Power Systems (MPS) MPQ6628 Octal Half-Bridge Motor Drivers
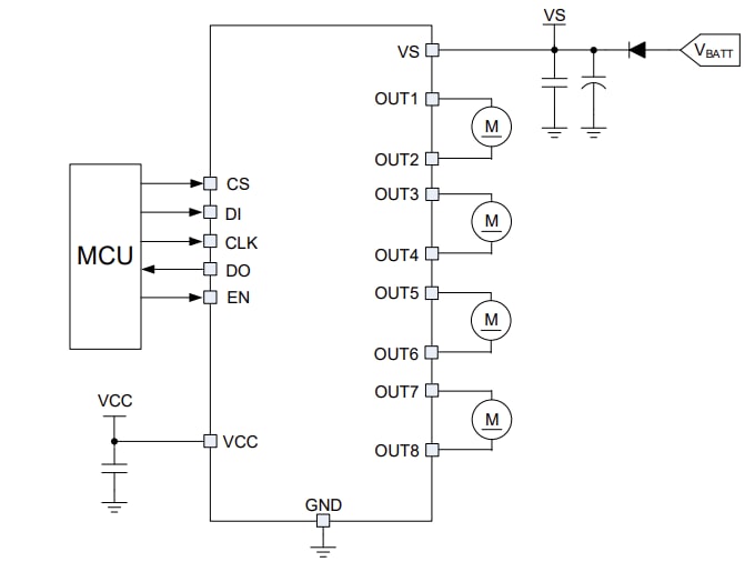
Monolithic Power Systems (MPS) MPQ6628 Octal Half-Bridge Motor Drivers are 8-channel, half-bridge DMOS output drivers with integrated power MOSFETs. These motor drivers operate with input voltage ranging between 5.5V and 40V, with an output current capability of 0.8A and 3.9W power dissipation. The MPQ6628 octal half-bridge feature an operating frequency of 5MHz and an operating temperature range of -40°C to 150°C. These octal half-bridge motor drivers exhibit typical 1.3Ω RDS(ON), very low quiescent current in standby mode, and serial data interface. The MPQ6628 octal drivers contain right half-bridges that can be controlled separately via a standard serial data interface, and each half-bridge has various diagnostic functions. TheMPQ6628 octal half-bridge motor drivers include full protections including Short-Circuit Protection (SCP), Under-Voltage Protection (UVP), and thermal shutdown. Typical applications include automotive and industrial devices and DC Motors.Features
- Wide 5.5V to 40V operating input range
- High-Side (HS) and Low-Side (LS) drivers connected in half-bridge configurations
- Up to 0.8A output current
- Typical 1.3Ω RDS(ON) (HS + LS)
- -40°C to 150°C operating temperature range
- 3.9W of power dissipation
- A very low quiescent current in standby mode versus total temperature range
- Outputs are short-circuit protected
- Over-Temperature (OT) protection and pre-warning
- Under-Voltage Lockout (UVLO) and Over-Voltage Lockout (OVLO)
- Serial data interface
- Diagnostic functions include:
- Shorted output
- Open load
- Over-Temperature (OT)
- Over-Voltage (OV)
- Under-Voltage (UV)
- Serial interface clock frequency up to 5MHz
- Supports 3.3V and 5V systems
- Available in a TSSOP-28 EP package
- Available in AEC-Q100 grade 1
Applications
- Automotive and industrial devices
- DC Motors.
Block Diagram
Application Diagram
Veröffentlichungsdatum: 2022-09-01
| Aktualisiert: 2024-01-17
