Monolithic Power Systems (MPS) MPQ4321C Synchronous Step-Down Converters

Monolithic Power Systems (MPS) MPQ4321C Synchronous Step-Down Converters are integrated with internal high-side and low-side power MOSFETs. These converters feature a 3.3V to 36V input range with a 42V load dump tolerance and up to 1A continuous output current. The MPQ4321C step-down converters offer 350kHz to 2.5MHz configurable frequency range, and 1μA shutdown current (ISD) that allows the converter to be used in battery-powered applications. The MPQ4321C step-down converters support frequency foldback that prevents inductor current (IL) runaway during start-up.

The MPQ4321C step-down converters provide high-duty cycle and Low-DropOut (LDO) mode for automotive cold-crank conditions. These converters are AEC-Q100 qualified and are available in QFN-12 (2mm x 3mm), QFN-12 (3mm x 4mm), and QFN-14 (2.5mm x 3.5mm) packages. Typical applications include automotive infotainment systems, automotive clusters, Advanced Driver Assistance Systems (ADAS), and industrial power systems.

Features

  • Designed for automotive applications:
    • 42V load dump tolerance
    • Supports 3.1V for cold-crank conditions
    • Up to 1A continuous output current
    • 3.3V to 36V operating input voltage (VIN) range
    • -40°C to 150°C junction temperature (TJ) range (150°C maximum)
    • Available in AEC-Q100 Grade 1
  • Optimized for EMC/EMI reduction:
    • Frequency Spread Spectrum (FSS) modulation
    • Symmetric VIN pinout
    • CISPR25 class 5 compliant
    • 350kHz to 2.5MHz configurable switching frequency (fSW)
    • MeshConnect™ flip-chip package
  • High performance for improved thermals:
    • 70mΩ/50mΩ integrated MOSFETs
    • 65ns minimum on time (tON_MIN)
    • 50ns minimum off time (tOFF_MIN)
  • Additional features:
    • Power Good (PG) output
    • Forced Continuous Conduction Mode (FCCM)
    • Low-Dropout (LDO) mode
    • Over-current protection with Hiccup mode
    • Available in a QFN-12 (2mm x 3mm), QFN-12 (3mm x 4mm), or QFN-14 (2.5mm x 3.5mm) packages
    • Available in a wettable flank package
  • Increases battery life:
    • 1μA shutdown current (ISD)

Applications

  • Automotive infotainment systems
  • Automotive clusters
  • Advanced Driver Assistance Systems (ADAS)
  • Industrial power systems

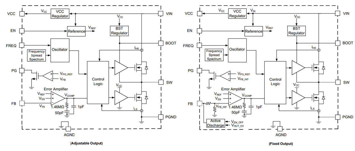
Block Diagram

Block Diagram - Monolithic Power Systems (MPS) MPQ4321C Synchronous Step-Down Converters

Typical Application Circuit Diagram

Application Circuit Diagram - Monolithic Power Systems (MPS) MPQ4321C Synchronous Step-Down Converters
Veröffentlichungsdatum: 2024-04-15 | Aktualisiert: 2024-06-27