Monolithic Power Systems (MPS) MPQ4372 Synchronous Step-Down Converters
Monolithic Power Systems (MPS) MPQ4372 Synchronous Step-Down Converters are switching regulators with a configurable switching frequency from 200kHz to 2.5MHz. The MPS MPQ4372 integrates low on-resistance high-side and low-side power MOSFETs (HS-FET and LS-FET), and supports output currents ranging from 6A to 11A. The device uses Zero‑Delay PWM (ZDP™), an MPS-exclusive control architecture that provides exceptionally fast transient response while minimizing the need for additional external capacitors. These regulators are offered in QFN‑23 (4mm × 5mm) and TQFN‑23 (4mm × 5mm) packages with wettable flanks and are qualified to AEC‑Q100 Grade 1.
With an input voltage (VIN) range of 3.3V to 36V, the MPQ4372 is suitable for a wide variety of automotive step-down applications. A low 1.8μA shutdown-mode quiescent current (ISHDN) makes it ideal for battery-powered designs. High efficiency over a broad load range is achieved by reducing the switching frequency (fSW) during light-load operation, which helps lower switching and gate-drive losses.
These devices feature an open-drain power-good (PG) indicator that asserts when the output voltage (VOUT) remains within 94% to 106% of the nominal value. Frequency foldback reduces the risk of inductor current (IL) runaway during startup, while thermal shutdown ensures robust, fault-tolerant operation. A high duty-cycle capability and low-dropout (LDO) mode further support performance during automotive cold-crank conditions.
Features
- Designed for automotive transients
- 3.3V to 36V VIN range
- Up to 42V load dump
- LDO mode
- Available in AEC-Q100 Grade 1
- Highly scalable family
- 6A to 11A output current (IOUT) versions in a pin-compatible family
- Multi-phase capabilities up to 8 phases
- Designed for high-performance and reduced component overhead
- ZDP™ control for fast transient response and fewer capacitors
- ±1% output accuracy
- Fixed or adjustable VOUT options
- 1V, 1.2V, 1.8V, 2.5V, 3.3V, 3.8V, or 5V fixed outputs
- Up to 12V adjustable VOUT
- Internal soft start
- 30ns minimum on time
- Functional safety system design capability, MPSafe™ compatible
- High efficiency for increased battery life and improved thermals
- 1.8μA shutdown current
- 3.5μA standby current
- Advanced Asynchronous Modulation (AAM) mode increases efficiency under light loads
- Integrated low resistance 22mΩ high-side and 11mΩ low-side MOSFETs
- Optimized for low EMC/EMI
- 200kHz to 2.5MHz configurable fSW range
- Symmetrical VIN pinout placement
- Low noise at high frequency band by Quiet-FET™ switching technology
- Frequency Spread Spectrum (FSS) modulation
- Synchronization to an external clock
- CISPR25 Class 5 compliant
- Available in Mesh-Connect™ QFN-23 (4mm x 5mm) or TQFN-23 (4mm x 5mm) packages with wettable flanks
- Moisture Sensitivity Level (MSL) 1
- Lead-free, Halogen-free, and RoHS-compliant
Applications
- Automotive infotainment
- Telematics
- Advanced Driver-Assistance Systems (ADAS)
- Industrial power systems
Specifications
- 3.3V to 36V operating VIN range
- 4.5V to 5.5V operating VBIAS range
- 0.6V to 12V operating VOUT range
- 5.48W maximum continuous power dissipation
- 4µA to 22.5µA maximum VIN shutdown current range
- 4ms to 6ms soft-start time range
- 12ns to 35ns minimum on time range
- 100ns typical minimum off time
- 370kHz to 2420kHz switching frequency range
- 30mV/A typical current-sharing gain
- +170°C typical thermal shutdown
- +20°C typical thermal shutdown hysteresis
- -40°C to +150°C operating junction temperature range
- +260°C maximum lead temperature
- 0.4°C/W to 41.2°C/W thermal resistance range
- ESD ratings
- Human body model (HBM) Class 2
- Charged-device model (CDM) Class C2b
Typical Application
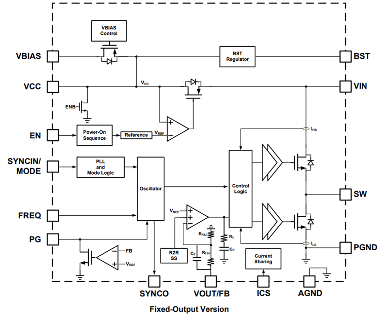
Block Diagrams
