Monolithic Power Systems (MPS) MP6527 Half-Bridge Motor Drivers
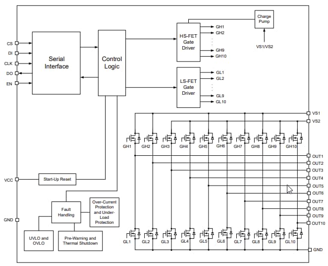
Monolithic Power Systems (MPS) MP6527 Half-Bridge Motor Drivers are ten-channel, half-bridge DMOS output drivers with integrated power MOSFETs. These motor drivers achieve up to 0.8A of output current (IOUT) across a wide 5.5V to 40V input voltage (VIN) range. The standard serial data interface controls the ten half-bridges separately, and each half-bridge comes with various diagnostic functions. These drivers feature low quiescent current (IQ) in standby mode. Full protection features include Short-Circuit Protection (SCP), Over-Temperature Protection (OTP), Under-Voltage Lockout (UVLO) protection, Over-Voltage Lockout (OVLO) protection, and thermal shutdown with pre-warning. The MP6527 motor drivers are available in a TSSOP-28EP package and only require a minimum number of readily available standard external components.Features
- Wide 5.5V to 40V operating input voltage (VIN) range
- High-side MOSFET (HS-FET) and low-side MOSFET (LS-FET) drivers connected in half-bridge configurations
- Up to 0.8A of output current (IOUT)
- Typical 1.3Ω HS-FET and LS-FET RDS(ON)
- Low quiescent current (IQ) in standby mode
- Short-Circuit Protection (SCP)
- Over-Temperature Protection (OTP)
- Under-Voltage Lockout (UVLO) protection
- Over-Voltage Lockout (OVLO) protection
- Serial data interface
- Diagnostic functions:
- Shorted output
- Open-load detection
- Over-Temperature (OT)
- Over-Voltage (OV)
- Under-Voltage (UV)
- Up to 5MHz serial interface clock frequency
- Supports 3.3V and 5V systems
- Available in a TSSOP-28EP package
Applications
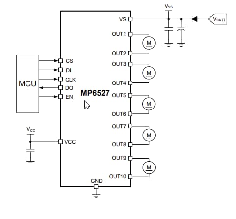
- Automotive and industrial applications
- DC motors
Application Circuit Diagram
Functional Block Diagram
Veröffentlichungsdatum: 2022-08-30
| Aktualisiert: 2022-12-14
