Monolithic Power Systems (MPS) MP6519A Full H-Bridge Current Regulators
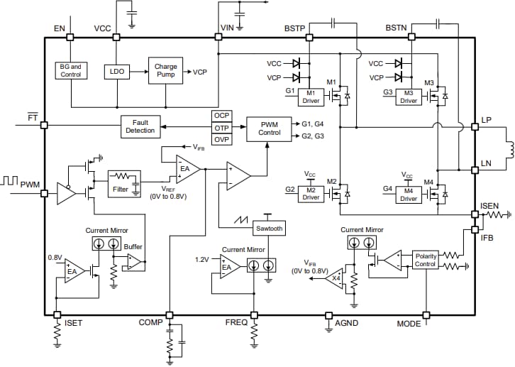
Monolithic Power Systems (MPS) MP6519A Full H-Bridge Current Regulators are monolithic, step-down, current-source drivers for accurate and fast current response control applications. These regulators feature up to 5A output current, with excellent load and line regulation across a wide 2.5V to 28V input voltage supply range. The MP6519A regulators offer 65mΩ on resistance (RDS(ON)) for each MOSFET of the H-bridge fast for dynamic load response and an ultra-high efficiency solution. These regulators include 30kHz to 300kHz configurable switching frequency, 20kHz to 100kHz Pulse-Width Modulation (PWM) input for current regulation, configurable IOUT_FULL, and up to 94% efficiency. Typical applications include current regulators, DC motors, solenoids, and actuators.The protection features include inherent open-load protection, cycle-by-cycle Over-Current Protection (OCP), output Short-Circuit Protection (SCP), input Over-Voltage Protection (OVP), and Over-Temperature (OT) shutdown. The MP6519A regulators are available in a QFN-19 (3mm x 3mm) package with an operating temperature range of -40°C to 125°C.
Features
- Wide 2.5V to 28V operating input voltage (VIN) range
- Up to 5A of output current (IOUT)
- ±2% accuracy at full-scale output current (IOUT_FULL) reference
- 65mΩ On resistance (RDS(ON)) for each MOSFET of the H-bridge
- 100% duty cycle operation of the H-bridge
- 30kHz to 300kHz configurable switching frequency (fSW)
- 20kHz to 100kHz Pulse-Width Modulation (PWM) input for current regulation
- Configurable IOUT_FULL
- Up to 94% efficiency
- Selectable current polarity mode
- Switching is automatically disabled by PWM input detection
- 1μA shutdown mode
- Inherent open-load protection
- Cycle-by-cycle Over-Current Protection (OCP)
- Output Short-Circuit Protection (SCP)
- Input Over-Voltage Protection (OVP)
- Over-Temperature (OT) shutdown
- ESD ratings:
- ±2kV Human Body Model (HBM)
- ±750V Charged-Device Model (CDM)
- -40°C to 125°C operating temperature range
- Available in a QFN-19 (3mmx3mm) package
Applications
- Current regulators
- DC motors
- Solenoids and actuators
Functional Block Diagram
Typical Application Circuit Diagram
Veröffentlichungsdatum: 2025-03-17
| Aktualisiert: 2025-04-02
