Monolithic Power Systems (MPS) MP44019 CrM/DCM Multi-Mode PFC Controllers

Monolithic Power Systems (MPS) MP44019 CrM/DCM Multi-Mode PFC Controllers offer simplified high-performance active power factor correction using minimal external components. The MP44019 provides a very low supply current, allowing low standby power loss below 50mW to be achieved.

The MPS MP44019 CrM/DCM Multi-Mode PFC Controllers use dead time extension technology under light loads to reduce the switching frequency. Lower total harmonic distortion (THD) is employed by utilizing variable on-time control in discontinuous conduction mode (DCM) when compared to conventional constant on-time (COT) control.

Multi-protection functions featured on the MP44019 include over-voltage protection (OVP), second OVP (OVP2), an over-current limit (OCL), over-current protection (OCP), under-voltage protection (UVP), brown-in (BI) and brownout (BO), VCC under-voltage lockout (UVLO), and over-temperature protection (OTP).

The MP44019 PFC Controllers are offered in a SOIC-8 package.

Features

  • Valley turn on for minimum switching loss
  • Frequency reduction to reduce switching loss under light-load conditions
  • Low supply current in burst mode
  • Soft-on/off burst for low audible noise
  • Mains compensation
  • Improved THD
  • Under-Voltage Protection (UVP)
  • Over-Current Limit (OCL)
  • Over-Current Protection (OCP)
  • Over-Voltage Protection (OVP)
  • Second Over-Voltage Protection (OVP2)
  • Brown-In (BI) and Brownout (BO)
  • Over-Temperature Protection (OTP)
  • Open/short pin protection
  • Soft start-up
  • Enhanced dynamic response
  • Available in a SOIC-8 package

Applications

  • LCD and OLED TVs
  • Desktop PCs and servers
  • High-power supplies for lighting
  • AC/DC Adapters, open-frame SMPSs
  • Video game consoles

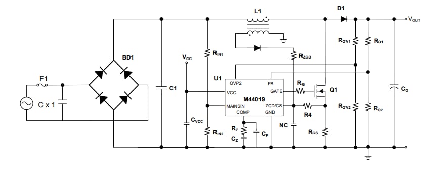
Typical Application

Application Circuit Diagram - Monolithic Power Systems (MPS) MP44019 CrM/DCM Multi-Mode PFC Controllers
Veröffentlichungsdatum: 2022-01-24 | Aktualisiert: 2022-03-11