Monolithic Power Systems (MPS) MP2632B 3A Battery Charger

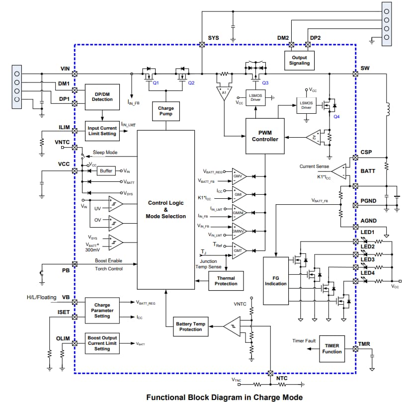
Monolithic Power Systems (MPS) MP2632B 3A Battery Charger is an all-in-one, highly integrated, flexible, switch-mode battery charger with system power-path management. The battery charger is designed for single-cell Li-ion or Li-polymer batteries. The MP2632B comes with an integrated VIN to SYS pass-through path to pass the input voltage to the system with higher priority than the charging path. This charger operates in charge mode in the presence of input power and switches to boost mode in the absence of an input source. The MP2632B charger also incorporates an integrated 4-LED driver for voltage-based fuel gauge indication. Typical applications include sub-battery, power-banks for smartphones, tablets, and other portable devices.

Features

  • Switch-mode battery charger with system power-path management
  • Integrated input current limit
  • Input voltage regulation
  • Trickle-charge function
  • 4-LED driver for battery fuel gauge indication
  • Automatic turn-off at light load
  • Input source detection
  • Output source signaling
  • Independent torch-light control
  • Negative Temperature Coefficient (NTC) pin for battery temperature monitoring
  • Programmable timer backup protection
  • Thermal regulation and shutdown
  • Internal battery reverse leakage blocking
  • Integrated Over-Voltage Protection (OVP) and Over-Current Protection (OCP) for the pass-through path
  • Reverse boost operation mode for system power
  • Integrated Short-Circuit Protection (SCP) and Output Over-Voltage Protection (OVP) for boost mode

Applications

  • Sub-battery applications
  • Power-bank applications for smartphones
  • Tablets and other portable devices

Specifications

  • Up to 20V sustainable input voltage
  • 4.65V to 6V operating input voltage
  • Up to 3A programmable charge current
  • 4.2V/4.35V/4.45V selectable charge voltage with 0.5% accuracy
  • Up to 3A programmable output current limit for boost mode
  • 4mm x 4mm QFN-26 package

Block Diagrams

Application Circuit Diagram

Application Circuit Diagram - Monolithic Power Systems (MPS) MP2632B 3A Battery Charger

Pin Diagram

Monolithic Power Systems (MPS) MP2632B 3A Battery Charger
Veröffentlichungsdatum: 2019-01-13 | Aktualisiert: 2023-10-17