Monolithic Power Systems (MPS) MP2193 Synchronous Step-Down Converters

Monolithic Power Systems (MPS) MP2193 Synchronous Step-Down Converters are monolithic, step-down switch-mode converters with built-in, internal power MOSFETs. The MP2193 converters achieve 3A of continuous output current (IOUT) from a 2.5V to 5.5V input voltage (VIN) range, with excellent load and line regulation. The output voltage (VOUT) can be regulated to as low as 0.6V. Constant-on-time (COT) control provides a fast transient response and eases loop stabilization. Fault protections include cycle-by-cycle current limiting and thermal shutdown.

The MPS MP2193 devices are ideal for various applications, including high-performance DSPs, wireless power, portable/mobile devices, and other low-power systems. The converters require a minimal number of readily available standard external components and are available in an ultra-small WLCSP-6 (0.85mm x 1.25mm) package.

Features

  • Low 25μA quiescent current (IQ)
  • 1.1MHz switching frequency (fSW)
  • EN for power sequencing
  • 1% feedback (FB) accuracy
  • Wide 2.5V to 5.5V operating input voltage (VIN) range
  • Output voltage (VOUT) adjustable from 0.6V
  • Up to 3A output current (IOUT)
  • 65mΩ and 35mΩ internal power MOSFETs
  • 100% duty cycle
  • Output discharge
  • VOUT Over-Voltage Protection (OVP)
  • Short-Circuit Protection (SCP) with hiccup mode
  • Optimized performance
  • Moisture Sensitivity Level (MSL) 1
  • -40°C to +125°C operating temperature range
  • Available in a WLCSP-6 (0.85mm x 1.25mm) package

Applications

  • Solid State Drives (SSDs)
  • Portable instruments
  • Battery-powered devices
  • Multi-function printers

Typical Application

Application Circuit Diagram - Monolithic Power Systems (MPS) MP2193 Synchronous Step-Down Converters

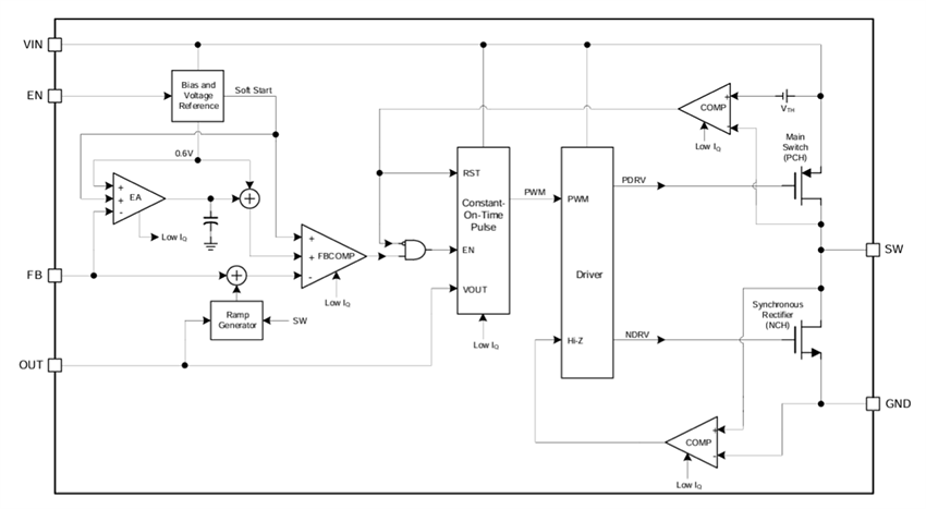
Functional Block Diagram

Block Diagram - Monolithic Power Systems (MPS) MP2193 Synchronous Step-Down Converters
Veröffentlichungsdatum: 2025-01-03 | Aktualisiert: 2025-01-23