Monolithic Power Systems (MPS) MP2167A Buck Converters

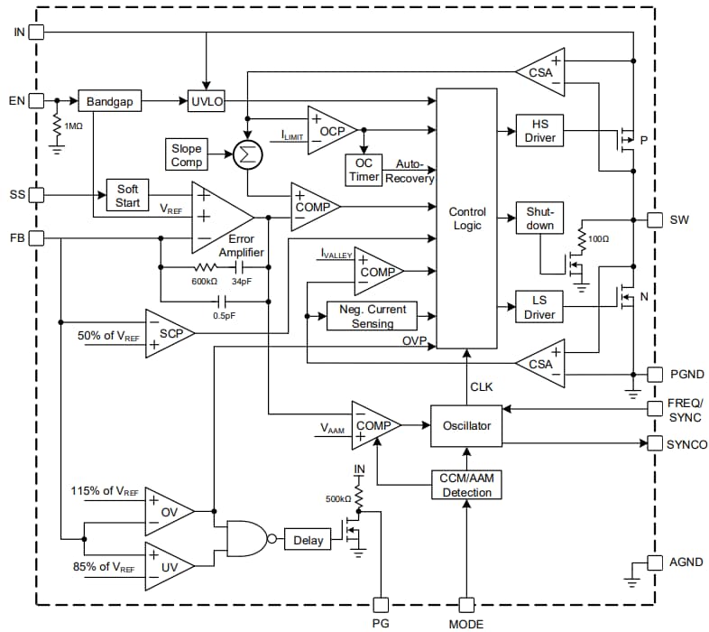
Monolithic Power Systems (MPS) MP2167A Buck Converters are synchronous step-down converters that operate at 300kHz to 2.2MHz configurable-frequency range. These buck converters achieve up to 6A of continuous output current (IOUT) with peak current control for excellent transient response and efficiency. The MP2167A converters operate at 2.7V to 6V input voltage (VIN) range and generate an output voltage (VOUT) as low as 0.606V. These buck converters require a minimal number of standard external components and are available in a QFN-14 (3mm x 3mm) package. The MP2167A converters are well-suited for a wide range of applications, including portable instruments, industrial supplies, and battery-powered devices.

The MP2167A converters can be configured for Advanced Asynchronous Modulation (AAM) mode or Forced Continuous Conduction Mode (FCCM) under light loads. These buck converters feature soft start, an external SYNC clock, enable control, and a power good indicator. The MP2167A converters provide Over-Current Protection (OCP) with valley current detection, Short-Circuit Protection (SCP), Over-Voltage Protection (OVP), and thermal protection with automatic recovery.

Features

  • 2.7V to 6V operating input voltage (VIN) range
  • Adjustable output voltage (VOUT) from 0.606V
  • Up to 6A continuous output current (IOUT)
  • High-efficiency synchronous mode control
  • 35mΩ and 25mΩ internal power MOSFETs
  • Up to 2.2MHz configurable frequency
  • Up to 2.2MHz external SYNC clock
  • 42μA Quiescent Current (IQ)
  • Low shutdown mode current
  • 100% duty cycle operation
  • Internal compensation mode
  • Selectable Advanced Asynchronous Modulation (AAM) Mode or Forced Continuous Conduction Mode (FCCM)
  • External soft start
  • Remote EN control
  • Power good indicator
  • Cycle-by-Cycle Over-Current Protection (OCP)
  • Short-Circuit Protection (SCP)
  • VIN Under-Voltage Lockout (UVLO)
  • VOUT Over-Voltage Protection (OVP)
  • Thermal shutdown
  • Available in a QFN-14 (3mm x 3mm) package
  • Available in a wettable flank package

Applications

  • Portable instruments
  • Industrial supplies
  • Battery-powered devices
  • General consumer applications

Block Diagram

Block Diagram - Monolithic Power Systems (MPS) MP2167A Buck Converters

Application Circuit Diagram

Application Circuit Diagram - Monolithic Power Systems (MPS) MP2167A Buck Converters

Efficiency vs. Load Current

Performance Graph - Monolithic Power Systems (MPS) MP2167A Buck Converters
Veröffentlichungsdatum: 2024-03-29 | Aktualisiert: 2024-05-13