Monolithic Power Systems (MPS) MP1653A Synchronous Step-Down Converters

Monolithic Power Systems (MPS) MP1653A Synchronous Step-Down Converters are fully integrated, high-frequency, rectified, step-down switch-mode converters with internal power MOSFETs. These converters provide a compact solution that achieves up to 3A of continuous output current across a broad input-voltage range, with excellent load and line regulation. The MP1653A synchronous step-down converters include Short-Circuit Protection (SCP), Over-Current Protection (OCP), Under-Voltage Protection (UVP), and thermal shutdown. These converters feature an adjustable output from 0.6V. The MP1653A synchronous step-down converters also feature a 1.2MHz typical switching frequency, 200µA typical quiescent current, and 150°C typical junction temperature.

The MP1653A synchronous step-down converters boast a high-efficiency synchronous mode, fast load transient response, and internal Soft-Start (SS). These converters are available in 1.6mm х 1.6mm space-saving SOT563 packages. Typical applications include routers and access points, security cameras, flat-panel televisions and monitors, digital set-top boxes, and general-purpose power supplies.

Features

  • Forced Pulse-Width Modulation (PWM) mode
  • Output adjustable from 0.6V
  • High-efficiency synchronous mode
  • Fast load transient response
  • Internal soft-start
  • Over-current protection with hiccup mode
  • Thermal shutdown
  • ISO-certified
  • RoHS-compliant

Specifications

  • 4.2V to 17V wide operating input voltage range
  • 63mΩ and 36mΩ low RDS(ON) internal power MOSFETs
  • 200µA typical quiescent current
  • 1.2MHz typical switching frequency
  • 10μA maximum input current (shutdown)
  • 2.5ms typical soft-start time
  • 150°C typical junction temperature
  • 1.6mm х 1.6mm SOT563 package

Applications

  • Routers and access points
  • Security cameras
  • Digital set-top boxes
  • Flat-panel televisions and monitors
  • General-purpose power supplies

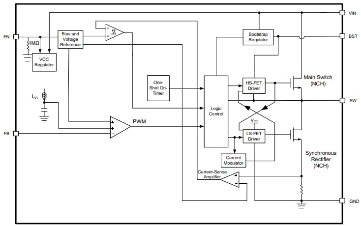
Functional Block Diagram

Block Diagram - Monolithic Power Systems (MPS) MP1653A Synchronous Step-Down Converters

Typical Application

Application Circuit Diagram - Monolithic Power Systems (MPS) MP1653A Synchronous Step-Down Converters
Veröffentlichungsdatum: 2024-02-24 | Aktualisiert: 2024-03-18