Monolithic Power Systems (MPS) EVQ4322-D-00A Evaluation Board
Monolithic Power Systems (MPS) EVQ4322-D-00A Evaluation Board is designed to demonstrate the capabilities of the MPQ4322, a synchronous step-down switching converter. This MPQ4322 converter features a 3.3V to 36V input voltage (VIN) range, a 42V load dump tolerance, and 1μA shutdown current (ISD). The EVQ4322-D-00A evaluation board achieves high power conversion efficiency across the entire load range under light-load conditions to reduce the switching and gate-driving losses.The EVQ4322-D-00A evaluation board incorporates frequency foldback to prevent inductor current (IL) runaway during start-up and thermal shutdown provides reliable and fault-tolerant operation. This evaluation board features a high-duty cycle and Low-DropOut (LDO) mode for automotive cold-crank conditions. The EVQ4322-D-00A evaluation board is fully assembled and tested. This evaluation board is ideal for automotive applications.
Features
- Low-Dropout (LDO) mode
- 1A of continuous output current (IOUT)
- Continuous operation up to 36V
- Increases battery life
- Advanced Asynchronous Modulation (AAM) mode increases efficiency at light loads
- High performance for improved thermal performance
- Integrated 70mΩ High-Side MOSFET (HS-FET) and 50mΩ Low-Side MOSFET (LS-FET)
- Optimized for EMC/EMI reduction
- Frequency Spread Spectrum (FSS) modulation
- Symmetric VIN pinout
- CISPR 25 Class 5 compliant
- MeshConnectTM flip-chip package
- Additional features:
- Power Good (PG) output
- Over-Current Protection (OCP) with hiccup mode
- Available in a QFN-12 (2mm x3 mm) package or a QFN-12 (3mm x 4mm) package with wettable flanks
- Available in AEC-Q100 Grade 1
Specifications
- 3.3V to 36V input voltage range
- 5V output voltage (VIN=6V to 36V and IOUT=0A to 2A)
- 92.3% typical efficiency (VIN=12V, VOUT=5V, and IOUT=2A)
- 94.4% peak efficiency (VIN=8V, VOUT=5V, and IOUT=1A)
- 1µA shutdown current
- 20µA sleep mode Quiescent current (IQ)
- 42V load dump tolerant
- Supports 3.1V cold crank
- 350kHz to 2.5MHz configurable switching frequency range (fSW)
- 65ns minimum on time (tON_MIN)
- 50ns minimum off time (tOFF_MIN)
- -40°C to 150°C operating junction temperature range (TJ)
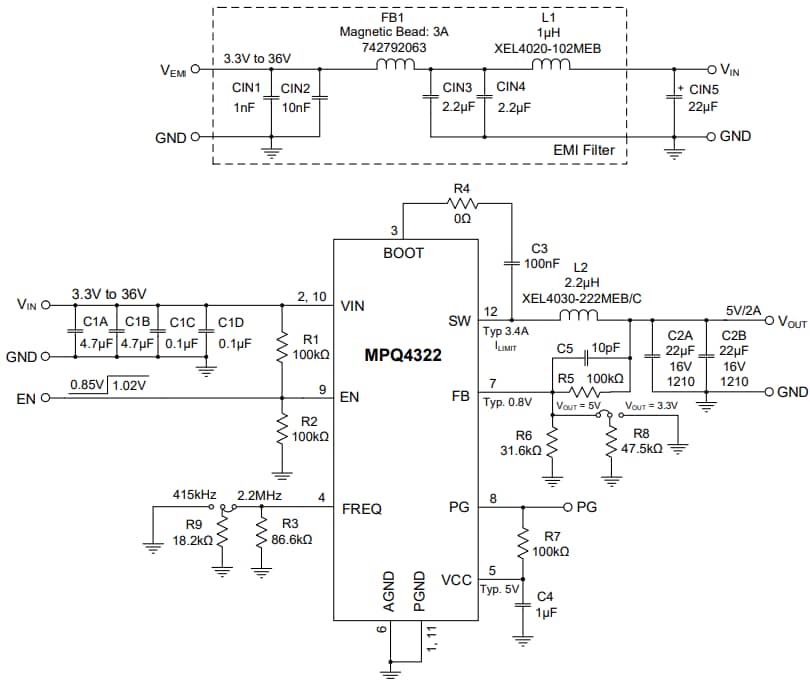
Schematic Diagram
Veröffentlichungsdatum: 2024-10-15
| Aktualisiert: 2024-11-22
