Monolithic Power Systems (MPS) EVQ4316-R-01A Evaluation Board

Monolithic Power Systems (MPS) EVQ4316-R-01A Evaluation Board facilitates an extensive evaluation of the MPQ4316 switching regulator. The MPQ4316 is a synchronous, step-down switching regulator with a configurable frequency and integrated, internal high-side MOSFET (HSFET) and low-side MOSFET (LS-FET). The device features up to 6A of highly efficient output current (IOUT), with current mode control for fast loop response.

The EVQ4316-R-01A is fully assembled, tested, and housed in a QFN-20 (4mm x 4mm) package with wettable flanks.

Specifications

  • 3.3V to 45V Input voltage (VIN) range
  • 3.3V Output voltage (VOUT)
  • 6A Maximum output current (IOUT)
  • 90.4% Typical efficiency
  • 410kHz Switching frequency (fSW)

Measurement Equipment Set-Up

Mechanical Drawing - Monolithic Power Systems (MPS) EVQ4316-R-01A Evaluation Board

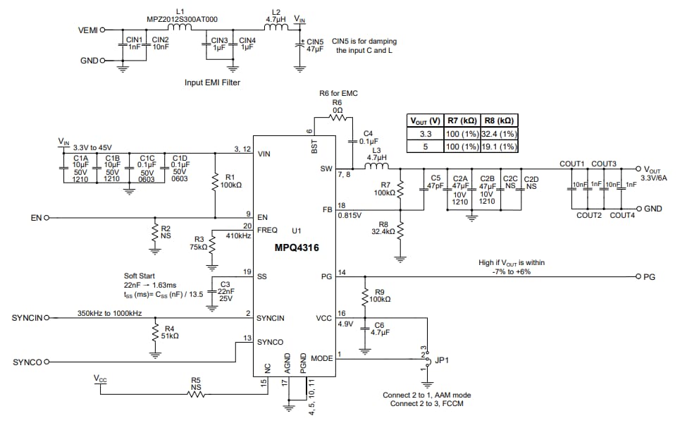
Schematic

Schematic - Monolithic Power Systems (MPS) EVQ4316-R-01A Evaluation Board
Veröffentlichungsdatum: 2022-10-24 | Aktualisiert: 2022-11-10