Monolithic Power Systems (MPS) EVM3650-QW-00A Evaluation Board

Monolithic Power Systems (MPS) EVM3650-QW-00A Evaluation Board is designed to evaluate the MPM3650 step-down power modules with an internal inductor. This evaluation board features high efficiency with DCM at light load, a high-efficiency synchronous mode operation, and pre-biased start-up support. The EVM3650-QW-00A board is available in a QFN-24 package and operates at a 2.75V to 17V supply voltage range, 5A output current, and 1200kHz fixed switching frequency. This MPS evaluation board includes thermal shutdown, externally programmable soft-start time, over-current protection, and hiccup mode. Typical applications include FPGA power systems, optical modules, telecom, networking, and industrial equipment.

Features

  • High efficiency with DCM at light load
  • High-efficiency synchronous mode operation
  • Supports pre-biased start-up
  • Thermal shutdown
  • Externally programmable soft-start time
  • EN and power good for power sequencing
  • Overcurrent protection and hiccup mode

Applications

  • FPGA power systems
  • Optical modules
  • Telecom
  • Networking
  • Industrial equipment

Specifications

  • 2.75V to 17V operating input voltage range
  • 5A output current
  • 1200KHz fixed switching frequency
  • Output adjustable from 0.6V
  • 4mm x 6mm x 1.6mm dimensions

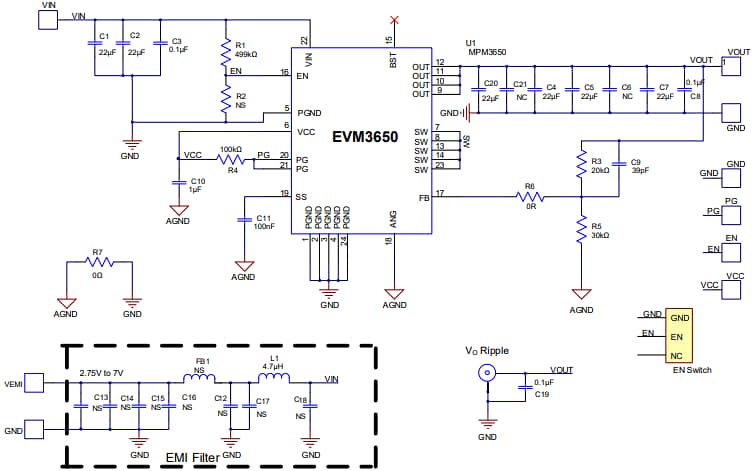
Schematic

Schematic - Monolithic Power Systems (MPS) EVM3650-QW-00A Evaluation Board
Veröffentlichungsdatum: 2020-08-17 | Aktualisiert: 2024-09-09