Monolithic Power Systems (MPS) EVL8017-L-00B Evaluation Board

Monolithic Power Systems (MPS) EVL8017-L-00B Evaluation Board is designed to demonstrate the capabilities of the MP8017 Power over Ethernet (PoE) Powered Device (PD). The MP8017 PoE device provides a front-end solution for small-sized, 13W, and isolated PoE applications. This device features Over-Current Protection (OCP), Over-Temperature Protection (OTP), Over-Voltage Protection (OVP), and Under-Voltage Protection (UVP). The EVL8017-L-00B evaluation board is available in 6cm x 4.2cm x 1.2cm dimensions. This evaluation board is used in security cameras, VoIP phones, Internet of Things (IoT) devices, and IEEE 802.3af-compliant devices.

Features

  • 5V output voltage
  • 37V to 57V input voltage range
  • 2.4A maximum output current
  • 500kHz switching frequency
  • 85.2% full load efficiency

Applications

  • Security cameras
  • VoIP phones
  • Internet of Things (IoT) devices
  • IEEE 802.3af-compliant devices

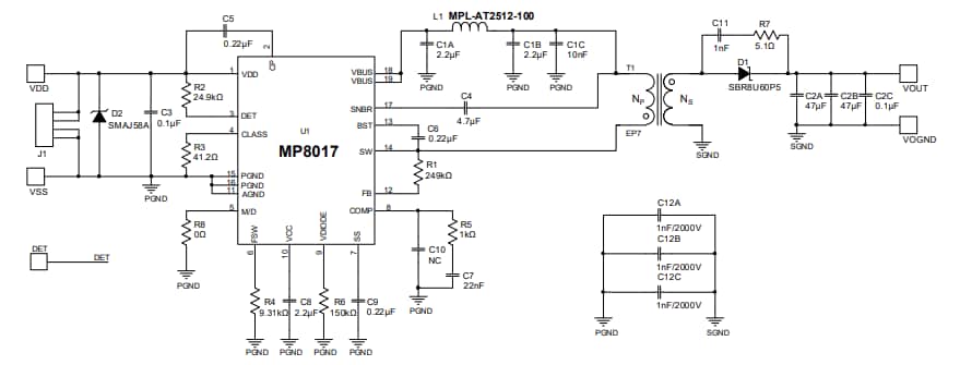
Schematic Diagram

Schematic - Monolithic Power Systems (MPS) EVL8017-L-00B Evaluation Board
Veröffentlichungsdatum: 2024-05-20 | Aktualisiert: 2024-07-31