Monolithic Power Systems (MPS) EVKT-MP2722 Evaluation Kit
Monolithic Power Systems (MPS) EVKT-MP2722 Evaluation Kit is used to demonstrate the capabilities of the MP2722 buck chargers. These buck chargers are single-cell, 5A, Narrow-Voltage DC (NVDC) buck chargers with USB Type-C™ Dual-Role Power (DRP) detection and serial interface control. The device can charge the battery with a 4V to 16V input voltage (VIN). The default function of this board is preset for charger mode, and the charge-full voltage is preset to 4.2V for a single-cell Li-ion battery. The EVKT-MP2722 evaluation kit includes an MP2722 evaluation board, one USB-to-I2C communication interface, one USB cable, and one ribbon cable. This MP2722 evaluation board can be used in Bluetooth headphones, Bluetooth speakers, Point-of-Sale (POS) terminals, and portable cameras.Features
- Fully integrated CC controller compliant with USB Type-C 1.3
- USB Type-C Dual-Role Power (DRP) with Try.SNK and Try.SRC modes support
- Supports USB BC1.2 and non-standard adapters
- 26V sustainable input voltage (VIN)
- Configurable 80mA to 5A charge current (ICC) via the serial interface
- Configurable 100mA to 3.2A input current limit (IIN_LIM) via the serial interface
- Minimum VIN loop for maximum adaptor power tracking
- Comprehensive safety features:
- Fully customizable JEITA profile
- Additional Negative Temperature Coefficient (NTC) thermistor input
- Configurable die temperature regulation from 60°C to 120°C
- Complete charge and pre-charge safety timers
- Watchdog safety timer
- Configurable 750kHz to 1.5MHz switching frequency (fSW)
- Ultra-low 8.5μA battery discharge current in shipping mode
- Down to 30mA termination current settings for wearable applications
- Serial interface port for flexible system parameter setting and status reporting
- Configurable boost converter for source mode and USB On-The-Go (OTG)
- Accuracy:
- ±0.5% battery regulation voltage (VBATT_REG)
- ±5% ICC
- ±5% IIN_LIM
- Remote battery sensing for fast charge
- ±2% output regulation in boost mode
- Available in a small QFN-22 (2.5mm x 3.5mm) package
Kit Contents
- EV2722-RH-00A evaluation board
- EVKT-USBI2C-02 - includes one USB-to-I2C communication interface, one USB cable, and one ribbon cable
- Online resources - includes GUI and supplemental documents
Evaluation Kit Includes
EVKT-MP2722 Evaluation Kit Set-Up
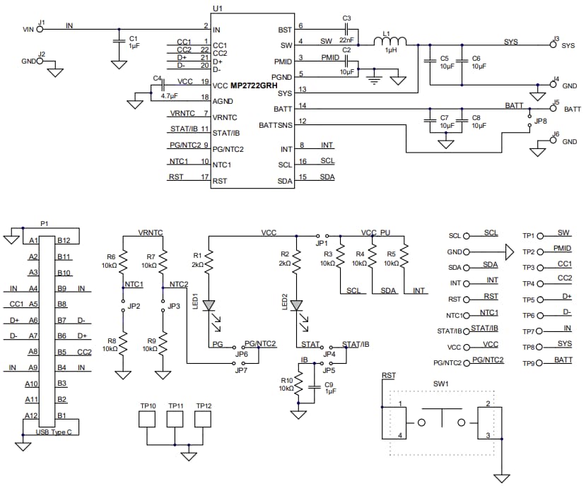
Evaluation Board Schematic
Veröffentlichungsdatum: 2024-07-12
| Aktualisiert: 2024-07-18
