Monolithic Power Systems (MPS) EV6614-N-00A Evaluation Board
Monolithic Power Systems (MPS) EV6614-N-00A Evaluation Board is designed to demonstrate the capabilities of the MP6614 H-bridge DC motor driver. This evaluation board operates from a 5V to 35V input voltage range and delivers 2A maximum output continuous current. The EV6614-N-00A evaluation board features Over-Current Protection (OCP), Short-Circuit Protection (SCP), Under-Voltage Lockout (UVLO), and Over Temperature Protection (OTP). This evaluation board is available in an SOIC-8EP package. Typical applications include solenoid drivers and brushed DC motor drivers.Features
- 5V to 35V input voltage voltage (VIN) range
- 2A maximum continuous output current (IOUT)
- 3.3V or 5V logic input voltage (VCC)
- Over-Current Protection (OCP)
- Short-Circuit Protection (SCP)
- Under-Voltage Lockout (UVLO)
- Over Temperature Protection (OTP)
Applications
- Solenoid drivers
- Brushed DC motor drivers
Board Overview
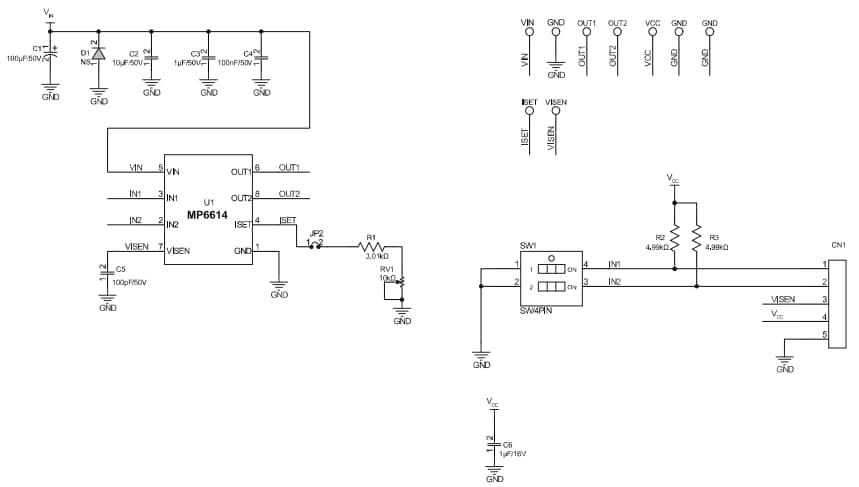
Schematic Diagram
Veröffentlichungsdatum: 2024-03-12
| Aktualisiert: 2024-03-22
